近日,通州区文旅区迎来教育利好,两所新建中小学正式开建。这两所学校将极大丰富区域教育资源,其服务范围覆盖周边多个社区,为区域内适龄儿童提供优质教育选择,有效缓解入学压力,助力孩子就近享受优质教育。
通州区文旅区文景街道两所新建校正式开建
日前,北京市2026年“3个100”重点工程发布,其中,备受市民关注的全市17个新建教育项目计划年内开建(点击查看详情:北京市2026年内开建17所新校,35个教育项目齐推进),副中心文旅区将新建中小学。
文旅区的中小学项目均位于文景街道,与环球影城直线距离约为3公里。项目已正式开工。
文旅区新建中学覆盖范围及建设详情
总建筑面积28368平方米,其中地上建筑面积24865.75平方米、地下建筑面积3502.25平方米,主要建设教学用房(普通教室、专业教室、教学辅助用房)、行政办公及管理用房和生活服务用房等,并同建设风雨操场、绿化、围墙、大门、市政管线等室外工程。
东至后场西路(月异路),南至曹园南大街(曹园南街),西至铺头东路(月异西路),北至曹园南街(曹园北街)。拟设置30个班,可提供学位1200个。

中学项目效果图
文旅区新建小学详情
总建筑面积19687.00平方米,其中地上建筑面积16598.61平方米、地下建筑面积3088.39平方米,主要建设教学用房(普通教室、专业教室、教学辅助用房)、行政办公及管理用房和生活服务用房等,并同建设风雨操场、绿化、围墙、大门、市政管线等室外工程。
东至铺头东路(月异西路),南至曹园南大街(曹园南街),西至云景路(振鹭一巷),北至曹园南街(曹园北街)。拟设置24个班,可提供学位960个。

中学项目效果图
文旅区新建中小学更多建设信息
不久前,相关网站发布“文旅区中学新建项目”的建设项目环境影响评价审批信息公示:
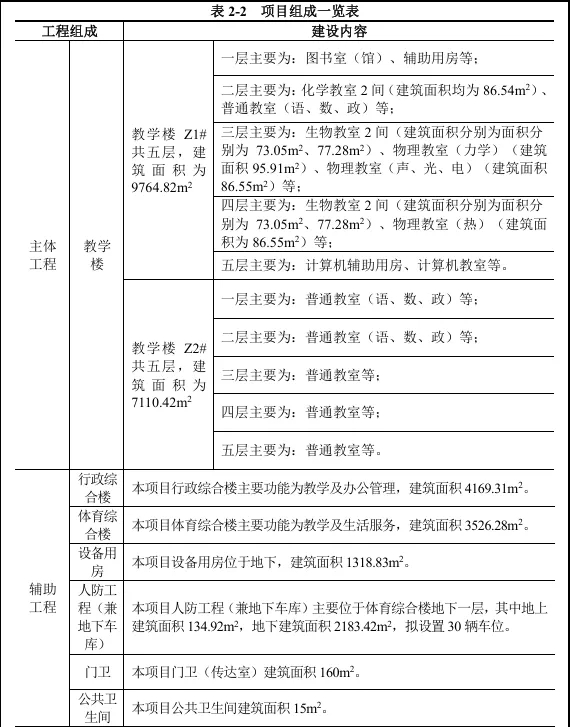
新建建筑面积28383平方米,其中地上建筑面积24881平方米(教学楼16875.24平方米、行政综合楼4169.31平方米、体育综合楼3526.28平方米、门卫160平方米、车库坡道及主要出入口134.92平方米、公共卫生间15平方米),地下建筑面积3502平方米(人防工程(兼地下车库)2183.42平方米、设备用房1318.83平方米)。
学校性质为公办初中,规划班级规模为30个教学班。



据环评公告显示,项目施工工期为12个月,主要将建两座5层的教学楼。一座行政综合楼和一座体育综合楼,学校设有化学实验室和生物实验室。

从地图上看,文旅区中学、小学紧邻国际人才社区、碧桂园和世界、曹园安置房等小区。
未来,随着这些教育项目的陆续建成投用,校园以更加开放多元的姿态,承载古今通州文脉,构筑国际化交流平台,通过融入社会场景,激活附近街区乃至整个通州区的教育文化与科技智慧氛围,营造一个自由、开放、交流、共享的新时代校园。
温馨提醒:本文为您分享北京市学校相关消息,具体请以实际情况为准。北京各区新建校、新建园、扩改建学校可关注2026年北京中小学每月新动态:新建校/扩建校/更名校信息全汇总


























