2026年北京各区幼儿园入园招生摸底、入园需求调查通知,其中海淀区北京科技大学幼儿园2026年4月继续面向社区婴幼儿家庭,开展亲子体验活动,本月共五次活动,四次亲子互动活动,本文分享宝盛里园、学院路园两个园址的活动计划安排、报名要求等信息,有意向的家长可关注本文要求按时报名。
海淀区北京科技大学幼儿园2026年春季托育体验活动招生
北京科技大学幼儿园持续深入贯彻北京市、海淀区关于托幼一体化建设与普惠托育服务的相关要求,落实《北京市幼儿园托班工作指南(试行)》精神,依托北京科技大学教育资源与幼儿园专业早期教育经验,2026年4月继续面向社区婴幼儿家庭,开展亲子体验活动!
活动安排
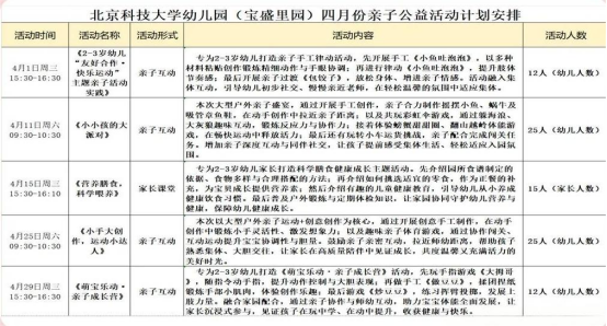
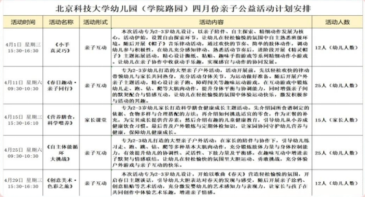
本月共五次活动,四次亲子互动活动,一次家长课堂,精心准备的活动贴合宝贝早期发展需求,具体活动内容如下:
宝盛里园

学院路园

咨询电话
宝盛里园
座 机 :
![]()
联系人:李老师
学院路园
座 机:
![]()
联系人:曹老师
咨询时间
上午:08:30-11:30
下午:14:30-16:30
温馨提示
1.参与要求
本月活动面向2—3周岁婴幼儿,每组家庭限1位家长+1位幼儿(一大一小)参与。请家长全程贴身陪伴、监护宝贝,配合老师遵守活动秩序,共同营造温馨有序的氛围。
2.物品与着装
请为宝贝准备水杯、换洗衣物等用品;家长与幼儿均穿着宽松舒适、便于运动的衣物和平底鞋。
3.健康与预防
建议在宝宝精神状态良好、身体健康时报名参与。活动当天请准时到场,配合完成签到、体温检测等工作,共同守护宝贝健康安全。
4.报名与取消
本月均为公益免费活动,名额有限,报满即止。若无法按时参与,请至少提前 1 天联系工作人员,避免资源浪费。
5.安全与肖像
活动期间幼儿园将安排专人拍照、录像,仅用于活动宣传与回顾。幼儿园将严格保护幼儿隐私及家庭信息。
报名入口

温馨提醒:
1、本文同步幼儿园发布信息,具体请以实际要求为准。
2、北京各区幼儿园招生信息大汇总请收藏查看2026年北京16区幼儿园招生信息及入园攻略大汇总(信息采集、招生简章、体检、幼儿园名单、摸底等)

























