2026年西城区黄城根小学附属实验幼儿园春季托育体验活动招生发布!详细介绍了4月多场活动安排,同时家长需要根据幼儿园要求签署安全责任书,本文分享黄城根小学附属实验幼儿园托育活动报名须知与安全提醒。
西城区黄城根小学附属实验幼儿园2026年春季托育体验活动招生
4月活动安排
活动地点:
黄城根小学附属实验幼儿园(北京市西城区西黄城根北街1号)
活动时长:
亲子互动活动约40分钟
签到时间:
活动开始前5分钟

报名须知与安全提醒
为确保活动安全、有序进行,保障每一位宝贝的健康与快乐,请家长朋友务必知悉并配合以下事项:
1. 报名条件与方式
· 本次活动面向1-3岁婴幼儿家庭开放。
· 请您扫描文末二维码,选择希望参与的场次,填写信息完成报名。名额有限,先报先得,额满即止。
·报名成功后,请保持手机畅通,我们将提前与您确认。
2. 参与形式
· 亲子互动类活动每组家庭限一位家长陪同一位幼儿参加(一大一小),家长课堂可单独报名。
· 为确保活动质量,请勿让其他家庭成员(如祖辈、二宝等)进入活动区。
3. 健康与安全要求
· 健康申报:活动当日,请确保宝宝及家长身体健康。如宝宝有发热(≥37.3℃)、咳嗽、腹泻、皮疹等症状,或近期患有传染性疾病,请暂缓参与。家长如有不适,也建议暂不参加。
· 特殊情况告知:如宝宝有过敏史、惊厥史、心脏病等特殊健康状况,请在报名时或活动前主动告知教师,以便关注。
· 全程监护:活动期间,家长须全程贴身陪伴宝宝,确保宝宝始终在自己视线范围内,不得离开或委托他人照看。请听从教师引导,控制动作幅度,避免意外伤害。
· 物品安全:妥善保管个人贵重物品,活动中使用玩教具请按教师指导,防止宝宝误吞小零件。
4. 着装与卫生
· 请家长和宝宝穿着宽松舒适的衣物及平底鞋。
· 为保持室内环境清洁,进入活动区前请家长和宝宝一同更换专用袜套(可自备或使用园内提供的公用袜套)。
· 活动过程中请勿饮食,保持场地整洁。
5. 影像与隐私
· 活动中可能拍摄照片/视频用于园所记录、宣传,我园承诺严格保护参与者隐私,不泄露个人信息。
· 请家长尊重他人隐私,不得私自拍摄其他幼儿及家长,以及在园生活的师生与园内展示照片,不得将影像传播至网络。
6. 公益活动说明
· 本次活动为公益性质,全程免费,不收取任何费用。
· 报名成功后如无法参加,请务必提前在小程序取消或打电话告知无法参与,以便将名额留给其他家庭。
7. 咨询方式
如有任何疑问,欢迎来电咨询:
![]()
咨询时间:周五 上午 9:00—11:00
报名截止时间:2026年4月20日 中午12:00
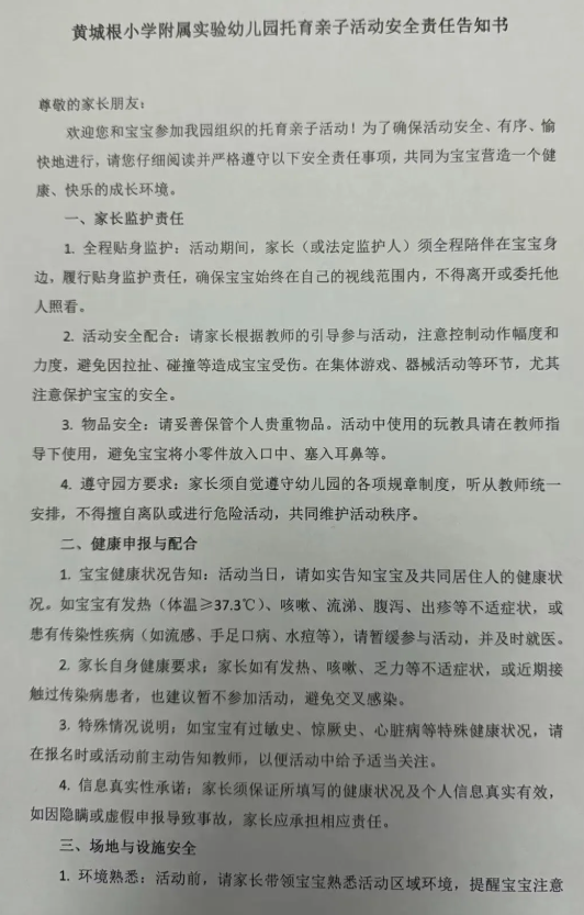
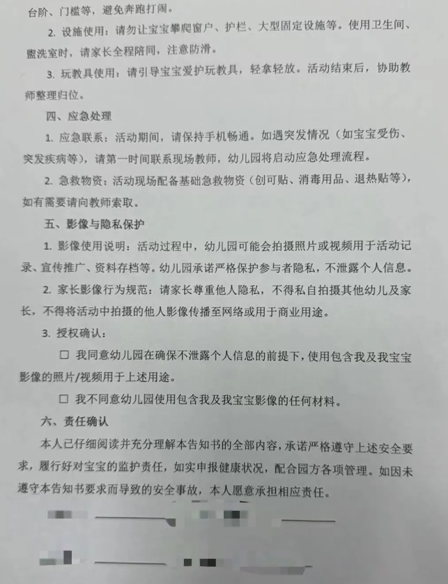
安全责任书
为保障活动安全,请家长在活动当天现场签署《托育亲子活动安全责任告知书》。责任书已附下方图片,请您提前阅知,以便现场快速完成签署。


报名入口
请扫描下方二维码,填写信息,选择您想参加的活动场次。
【4月1日】1-2岁幼儿

【4月8日】2-3岁幼儿

【4月15日】1-2岁幼儿

【4月22日】2-3岁幼儿

温馨提醒:本文同步幼儿园发布信息,具体请以实际情况为准;各区幼儿园托班招生信息可查看2026年北京各区各幼儿园托班、托育机构招生简章及补录通知大汇总

























