2024年幼升小非京籍四证提交到哪?非京籍四证由谁来审核?非京籍四证是线上审还是线下审核?什么时候开始审核非京籍四证?北京幼升小网为您分享非京籍四证联审部门相关信息。
2024年幼升小非京籍四证由谁审核
非京籍四证需要按时参加信息采集填报后,由各部门联合审核,以海淀区非京籍四证审核部门为例:
2023年海淀区非本市户籍适龄儿童少年入学审核实施细则:各街镇牵头成立本街镇非本市户籍适龄儿童少年在海淀区接受义务教育材料联合审核工作小组(以下简称联审工作小组),由区教委、公安海淀分局、区房管局、市规划自然资源委海淀分局、区人力社保局、区市场监管局、区税务局等部门依据各自工作职责,抽调专人按照审核标准对适龄儿童少年法定监护人的材料进行联合审核。联审工作小组的办公地点由各街镇自行安排。

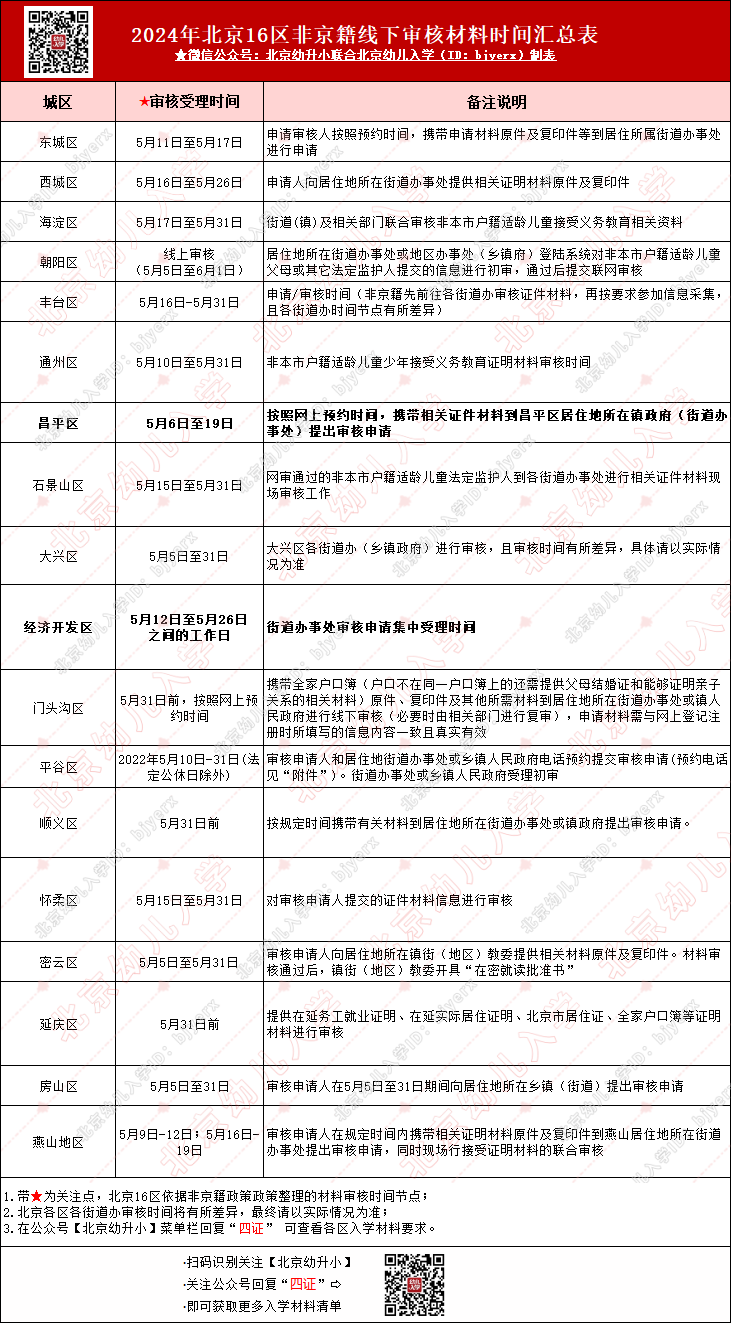
温馨提醒:北京各区非京籍四证审核部门详细要求可查看2024年幼升小北京16区非京籍四证审核部门汇总(参考版)。
2024年非京籍幼升小需要到街道办审核吗
参考往年情况来看,非京籍幼升小家长在信息采集审核通过后,需要根据要求持材料原件及复印件按时到学区/街道办审核:

温馨提醒:
1.大部分城区为线下审核,部分城区为线上审核,家长当下可参考2023年要求及流程:2023年幼升小北京各区街道办入学材料审核通知汇总;
2.北京大部分城区为先信息采集再街道办审核,丰台区非京籍往年来看为先街道办审核再信息采集,请家长一定要关注您入学城区的日程安排表和入学流程图要求。

























