2024年北京幼升小京籍租房入学需要准备哪些入学材料?是否需要缴纳租房税?缴纳多长时间租房税?北京幼升小网团队为您分享相关内容。
2024年北京幼升小京籍租房入学材料清单
1、京籍入学材料(在户口区、房产区申请入学)

入学材料:全家户口簿、父母身份证、实际居住证明(房产证/租房合同)、孩子出生证明、孩子的疫苗本(部分小学要求提供)、信息采集表(五月信息采集注册审核通过后打印)等。
2、京籍四老房产申请入学材料
入学材料:全家户口簿、父母身份证、实际居住证明(房产证)、无房证明(2022年东城、西城、石景山、海淀等区部分小学招生简章中要求提供无房证明)、孩子出生证明、孩子的疫苗本(部分小学要求提供)、信息采集表(五月信息采集注册审核通过后打印)等。
注意:
①部分区(2022年海淀、丰台、石景山等部分小学招生简章中)要求三代同户同本;
②往年有教委要求提供爷爷奶奶和孩子的关系证明(2022年没有家长反馈有这类情况),仅做参考,请等政策发布后,以教委要求为准,无需提前办理;
2024年幼升小入学筹备,家长可参考2023年入学政策,做准备。点击看:北京16区2023年幼升小入学政策查询入口(入学政策/信息采集/小学报名)。
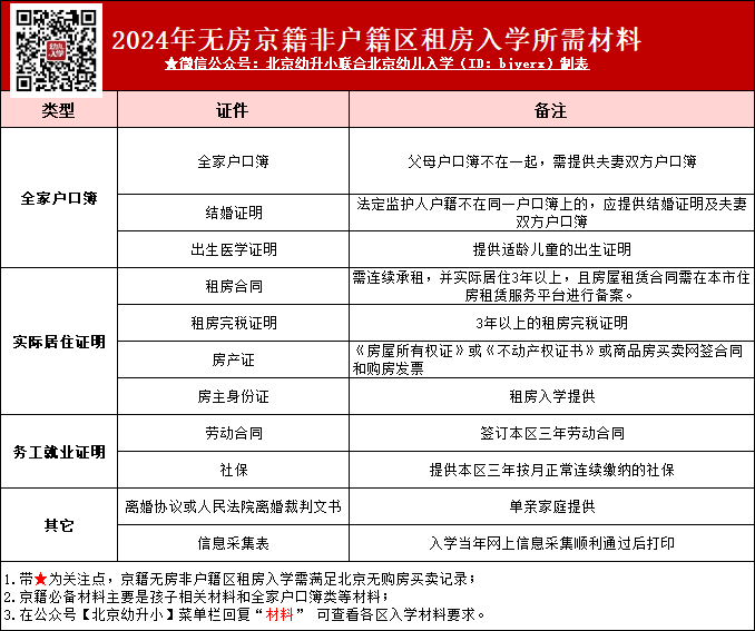
3、无房京籍在非户籍区租房入学材料清单

全家户口本(单亲家庭提供父或母一方)、北京市小学入学信息采集表(入学当年参加信息采集后方可打印)、出生证明、预防接种证、租房合同(连续工作居住满三年并进行租房备案)、房东身份证、房东房产证、租房完税证明、劳动合同(三年)、社保、租房备案证明、无房证明(部分城区要求)等材料。注意:海淀区要求2024年无房京籍在非户籍区租房入学人群房屋租赁合同备案满两年。

























