2024年非京籍幼升小四证会放宽审核要求吗?非京籍四证准备不当怎么办?北京2024年幼升小已有三区、地区发布了入学材料及非京籍四证准备提醒,其中长阳镇四证要求变化明确,北京幼升小网为您分享相关信息。
2024年昌平区幼升小入学材料准备提醒:京籍、非京籍、按京籍对待
根据昌平区教委:致2024年幼升小家长一封信(明确提及京籍、非京籍等适龄儿童入学材料),2024年昌平区幼升小家长当下可参考2023年材料要求准备:
注意:非本市户籍幼升小仍需准备“四证”,包括在京务工就业证明、在京实际居住证明、全家户口簿和北京市居住证,其中包含证件较多,参考如下:
(一)根据您的实际情况,需要准备相应的材料
父母持本人在京:
1.务工就业证明:
连续缴纳且不含补缴的社会保险,劳动合同等。
2.本区实际居住证明:
(1)《房屋所有权证》或《不动产权证书》或新建商品房买卖合同、购房发票等。
(2)房屋租赁合同、房租发票(不含补缴)和房屋出租方的房屋产权证、身份证复印件等。
3.全家户口簙、身份证复印件等。
4.北京市居住证(与实际居住地地址一致)
到居住地所在街道办事处或乡镇人民政府参加入学资格审核,通过后进入入学程序。
(二)相关材料审核标准
2023年昌平区非本市户籍适龄儿童审核标准中明确上述所需材料时间为2022年9月30日(含)之前开始,并连续9个月以上。2024年入学的非本市户籍适龄儿童请参考2023年审核标准提前做好准备,具体实施细则以2024年发布的昌平区义务教育阶段入学工作意见为准。在规定时间内(见2024年入学政策)携带相关材料到居住地所在镇街提出审核申请。北京市教委每年在4月份发布当年义务教育阶段入学工作意见,各区在北京市发布政策后按照市级要求发布各区政策,请您关注“昌平教育”或“昌平教育招生考试中心”微信公众号,提前准备好相关材料,确保2024年顺利入学。

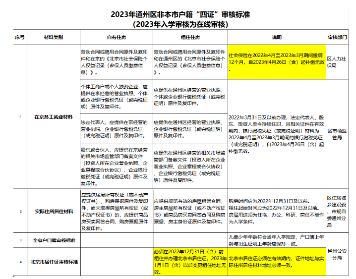
2024年马驹桥镇非本市户籍适龄儿童少年入学阶段“四证”审核标准细则参考说明
为做好2024年非本市户籍适龄儿童少,在通州区接受义务教育材料审核工作,依法保障符合条件的非本市户籍适龄儿童少年接受义务教育马驹桥镇教委办基于2023年义务教育《非本市户籍适龄儿童少年入学政策》为学生家长整理了2023年通州区非本市户籍“四证”审核标准(2023年入学审核为在线审核),请家长参考并提前做好准备请您仔细阅读:

一、表中涉及的时间可自行往后推一年;其他特殊情况,可拨打镇教委办咨询电话60503121。
二、金桥园区范围内小区如珠江逸景、香雪兰溪、融科钧廷等,在2024年5月网上入学报名时,所在社区、居委会请按照下拉菜单准确选择,注意不要选择“大杜社”。
三、北京市居住证要求在入学前一年的12月31日前办理,如2024年入学,需要在2023年12月31日前办理,请家长务必注意时间节点。
四、12个月社保与北京市居住证需要一方监护人(父亲或母亲)同时具备,一方满足2个条件。
五、具体政策请登录“北京通州教育咨询”网查询。2024年义务教育入学政策将于2024年4月底发布,如有调整以新政策为准。
2024年长阳镇非京籍幼升小四证要求提前参考
《致2024年长阳镇非本市户籍幼升小家长一封信》
家长朋友们:
大家好!近年来,随着长阳镇经济社会的快速发展,教育资源不断扩大,一定程度上满足了学生和家长对优质教育资源的需求,但同时依然面临学龄人口高峰的入学压力。为了更好的统筹利用校际资源,依据北京市义务教育阶段相关入学政策,现将非本市户籍幼升小学生审核政策向您进行简单介绍。
请各位非本市户籍家长提前关注!
1、非本市户籍适龄儿童少年入学的审核材料的“四证”要求
严格实施“四证”审核,长阳镇非本市户籍幼升小学生,均需要通过长阳镇的证明证件审核。
“四类证件”包括:
一是实际住所居住证明:
(1)自有住房:需提供《房屋所有权证》或《不动产权证书》,尚未取得的,提供商品房买卖网签合同及购房发票。(在长阳镇购买非住宅性质或不是市场正常流通房产不予审核。)
(2)租住房屋:必须在长阳镇居住,租房满12个月。需提供规范有效的房屋租赁合同、租房纳税发票、房主《房屋所有权证》或《不动产权证书》、购房发票、房主身份证。
(3)外地户籍的公共租赁住房承租家庭仍按本市现行的流动人口相关规定管理。
(4)租住单位公房的,应提供单位房管部门开具的住房证明。租住办公用房、地下室的证明无效。
二是务工就业证明:(至少一方满足)
(1)如果监护人在长阳镇购买房产,并稳定居住(房产性质应为住宅),房产审核合格后,提供一方北京市社保12个月以上。
(2)如果监护人在长阳镇租住房屋,需提供监护人一方12个月长阳社保或由长阳工商所颁发正常经营12个月以上的营业执照。
三是北京市居住证:(双方均要提供)
“现居住地址”:在长阳镇,与实际居住地址一致。
“有效期限”:在有效期内。
四是全家户口本
2、入学政策
请参考关注长阳镇教委发布的《2023年房山区长阳镇非本市户籍适龄儿童少年接受义务教育材料审核实施细则》,按要求提供相关材料。
3、商务办公性质房屋(商住房)可以作为入学条件吗?
不可以。此类房屋规划用途为商业办公,已购买此类房屋的购房人应按照该房屋的规划用途使用。商用房的功能是从事商业活动,不作为入学资格条件。
4、2024年需要在长阳镇入学非本市户籍适龄儿童少年,监护人一方工作要满12个月,那社保或执照应该从什么时候开始呢?
一是审核申请人或其配偶受雇于用人单位的,应提供加盖在京用人单位公章的劳动合同或聘用合同或劳动关系证明原件及复印件各1份,以及2023年6月至审核月期间连续在长阳镇缴纳社会保险证明,审核时应处于正常缴费状态,补缴社保的不得作为入学条件。
二是审核申请人或其配偶为法定代表人、股东、合伙人和个体工商户的,应提供由房山区市场监督管理部门核发的在长阳镇地区注册的营业执照原件及复印件各1份,确认为法定代表人、股东、合伙人和个体工商户的时间应在2023年5月 31日前。各相关部门密切配合,对市场主体进行严格审核和考察,凡未实际经营者,其营业执照一律不得作为入学条件。
5、重要提示
(1)长阳镇对非本市户籍幼升小严格落实四证审核要求。
(2)2024年起逐步对非本市户籍小学入学和小学在校的学生,积极稳妥做好义务教育全学段材料审核。
(3)就务工就业证明材料,入学审核对非长阳镇社保或非长阳镇注册营业执照的不予审核。如您的社保或执照不在长阳镇,建议提前考虑到其他乡镇居住、申请入学。
(4)2024年的非本市户籍幼升小政策以当年入学政策为准。
如有疑问,可咨询长阳镇教委。
咨询电话:81311117
13681291235
温馨提醒:
1.2024年幼升小家长可提前参考2023年要求准备:2024年北京幼升小16区各类适龄儿童入学材料清单(含京籍、非京籍、按京籍对待等),具体请以2024年入学要求为准;
2.本文同步城区教委、乡镇教委发布信息,具体请以实际要求为准。

























