2024年北京幼升小京籍能不能跨区上学?京籍想跨区申请2024年北京幼升小需要符合哪些要求?必须得买房吗?北京幼升小网团队为您分享相关内容。
2024年北京幼升小跨区入学指南
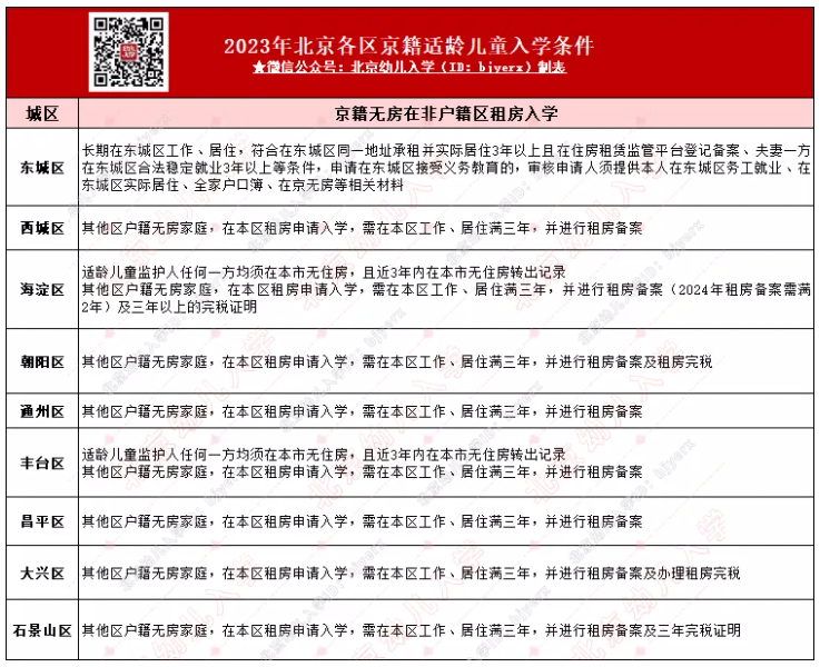
2024年幼升小注意,京籍一般按照户口、房产办理入学,如果想要跨区入学怎么办?需满足入学城区的具体要求,各区要求参考如下:

温馨提示:
由上可见,2024年京籍幼升小想要跨区入学,有以下两种情况需注意:
京籍在非户籍区自有房产
需在非户籍区自有房产,注意四老房不属于自有房产哦(具体以实际情况为准)。
京籍无房在非户籍区租房入学
需提供无房证明,且3年内无房产交易记录,还要要满足实际居住、连续工作满3年以上,进行租房备案(其中海淀区透露2024年租房备案需满2年)。详细点击查看→各区无房京籍在非户籍区租房备案时间要求汇总;
家长除以上材料外,还需要关注是否需要开具租房完税证明,为帮助各位家长掌握您城区租房完税证明具体要求,您可以对照查看→2024年北京幼升小:各区无房京籍在非户籍区租房入学租房完税证明要求。
温馨提醒:各位家长值得注意的是,部分城区还需要提供在京无房认定标准(认定方法:不动产产权信息查询方法(无房证明开具)),以东城区为例:
无房家庭认定标准参照本市申请保障性住房的标准进行确认。审核申请人及其配偶任何一方均应在北京市无住房且三年内在北京市无住房转出记录,并通过北京市不动产登记和住房管理部门认定属实。

























