北京多区2025年小学初中转学申请进行中,一区今天截止
2024-12-27 09:00|编辑: 雪儿|阅读: 1758
摘要
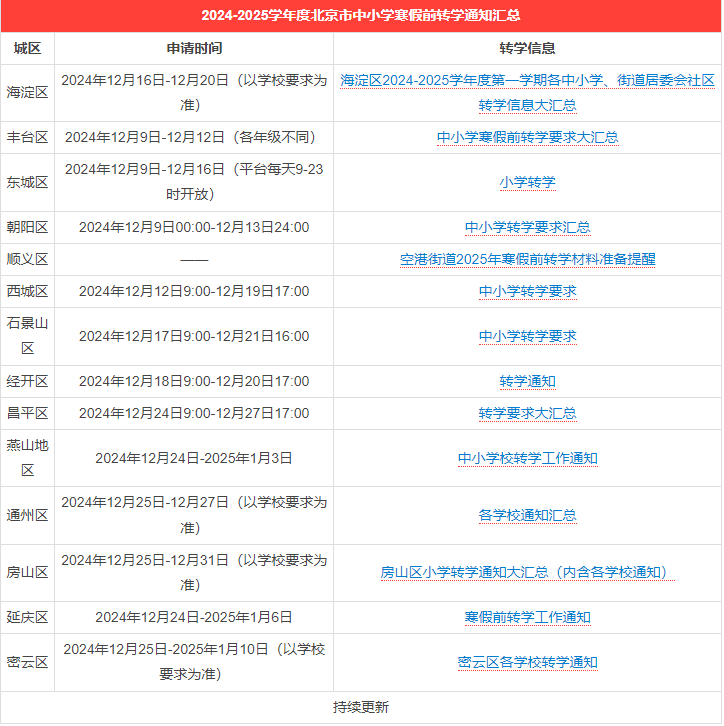
2025年北京市中小学转学多区即将获取结果,同时北京目前多区2025年中小学转学申请仍在进行中,且通州区转学今天截止申请,本文为您分享北京2025年各区转学申请方式及时间、北京各区中小学转学结果查询方法及入口。
声明:本文由北京幼升小网团队(官方微信公众号:北京幼升小)综合整理制作,转载请注明来源和出处,否则追究法律责任。
涉及多区!北京幼升小新购房多校划片政策大解析!2026年入学参考
2025年幼升小北京民办校招生报名超全信息汇总!附民办校报名入口、校园开放日、学费....
北京市中小学下次转学什么时候开始?2025年如何申请转学到北京
北京市2025年下半学年可以申请转城区上小学吗
2025年北京市小学转学集中在几月开始?向谁进行申请
0
收藏
分享到: 
![QR Code]()

报错
微信扫一扫分享
微信里点“发现”
扫一下二维码便可将本文分享至朋友圈
上一篇:2025年春节放假调休安排是什么?2025年春运几号开始
下一篇:好消息!一所九年一贯制!北京师范大学昌平实验学校项目正式动工
北京市转学2025年北京市中小学转学
0/500
没有更多了


























