2025年外省市户籍在海淀区幼升小提供的非京籍四证中在京实际居住证明具体有哪些材料要求?海淀区非京籍幼升小家长自有住房需要购房买多久?海淀区非京籍家长买房未交付满足要求吗?海淀区非京籍幼升小租房合同、租房完税证明、租房备案具体时间要求是什么?海淀区非京籍家长租房是否涉及六年一学位占用?海淀区非京籍家长租住单位公、公租房、无产权证的农民个人房的、集体土地上房屋的分别有哪些具体要求?本文为您分享海淀区非京籍四证审核标准细则,建议2025年和2026年海淀区幼升小家长收藏查看。
2025年海淀区幼升小非京籍审核标准在京实际居住详细要求
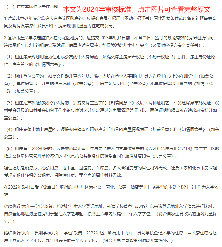
温馨提示:海淀区2025年入学政策发布,且海淀区非京籍四证多项材料有时限要求须提前关注准备:
如您有材料、政策、流程等入学疑问可点击咨询
1.适龄儿童少年法定监护人在海淀区购房的,应提交房屋产权证(不动产权证书)原件及复印件或经备案的预售房合同及购房发票原件及复印件;房屋规划用途应为住宅或公寓。
2.适龄儿童少年法定监护人在海淀区租房的,应提交2024年9月1日前(不含当日)签订的规范有效的房屋租赁合同、连续承租1年以上的租房完税凭证;房屋应适宜居住,能保障适龄儿童少年安全(必要时应提交安全责任书)。
(1)租住房屋规划用途为住宅或公寓的个人房屋的,须提交房主房屋产权证(不动产权证书)原件、房主身份证原件、房主签字的《知情同意书》。
(2)租住单位公房的,须提交适龄儿童少年法定监护人所在单位人事部门开具的连续1年以上的在职凭证(加盖公章)、单位房管部门开具的住房凭证(加盖公章)、房产证复印件(加盖公章)和单位房管部门签字的《知情同意书》(加盖公章)。
(3)租住无产权证的农民个人房的,须提交房主签字的《知情同意书》及以下两种证明之一:①建房屋审批凭证;②村委会开具的由村委会初审工作小组集体讨论并决定通过的房屋情况凭证(以上两种证明均须由所在镇政府审核并加盖公章)。
(4)租住集体土地上房屋的,须提交由镇政府研究决定后出具的房屋情况凭证(加盖公章)和《知情同意书》(加盖公章)。
(5)租住海淀区公租房的,须提交适龄儿童少年法定监护人与其单位签署的《人才租赁住房租赁合同》或与市、区级指定公租房运营管理单位签订的《北京市公共租赁住房租赁合同》原件及复印件(加盖公章)。
租住违法建设房屋、办公用房、地下室、过道房、车库房、多人合租房等的居住材料无效;违反国家和北京市房屋租赁规定租住转租的公租房、保障性住房、军产房的居住材料无效。
在2022年5月1日后(含当日)取得的规划用途为办公、商业、公建、酒店等非住宅类型的不动产权证书不作为入学依据。
继续执行“六年一学位”政策:将适龄儿童入学登记地址、就读学校信息与2020年以来该登记地址入学信息进行比对,自该登记地址对应住房用于登记入学之年起,原则上六年内只提供一个入学学位。(符合国家生育政策的适龄儿童除外。)
继续执行“九年一贯制学校九年一学位”政策:2022年起,所有用于九年一贯制学校登记入学的住房,自该套住房地址用于登记入学之年起,九年内只提供一个入学学位。(符合国家生育政策的适龄儿童除外。)
温馨提醒:
1.2025年幼升小入学政策详细要求请参考2025年北京幼升小16区入学政策大汇总:入学工作意见、非京四证审核、信息采集、入学流程、招生简章等;
2.北京各区非京籍四证要求不同,详情可对照→北京16区2025年幼升小非京籍四证入学材料清单汇总查看。

























