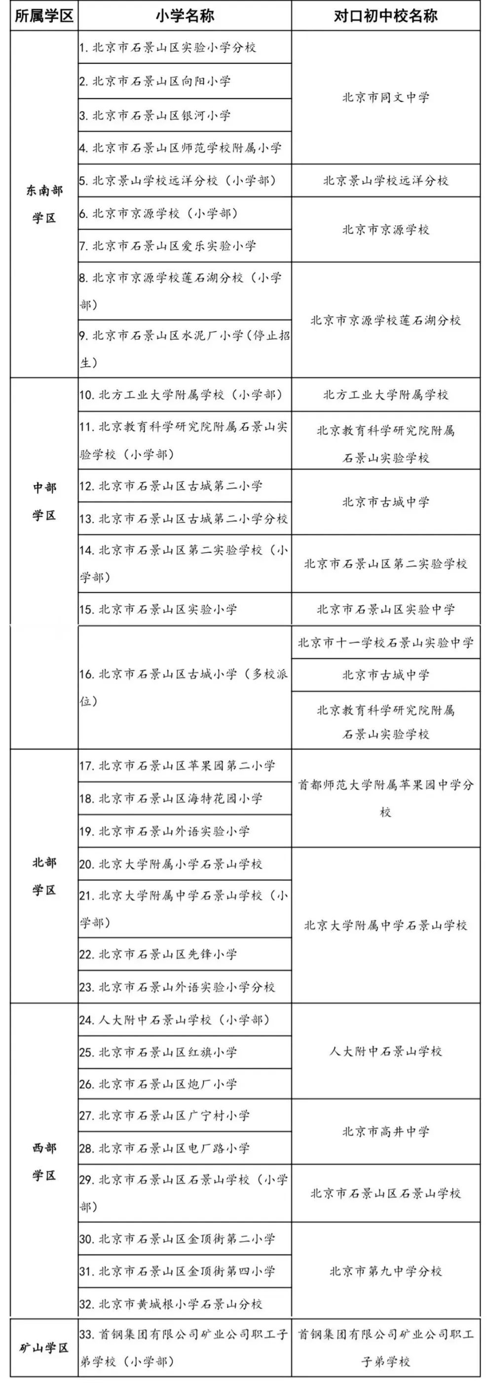
2026年石景山区幼升小家长注意!据了解,新版学区划分表内,石景山区第二实验学校对口初中更改为北京市第一七一中学石景山分校(北校区),原对口为北京市石景山区第二实验学校。目前,石景山区共有包括东南部学区、中部学区在内的5大学区,各学区内小学及对口初中如下
石景山区学区划片


2025-08-12 11:41|编辑: 佳佳|阅读: 562
摘要
2026年幼升小家长速速集合!您知道石景山有哪些学区?学区内又有哪些中小学?赶紧来和#北京幼升小(ID:bjysxwx)京京老师一起解锁→
2026年石景山区幼升小家长注意!据了解,新版学区划分表内,石景山区第二实验学校对口初中更改为北京市第一七一中学石景山分校(北校区),原对口为北京市石景山区第二实验学校。目前,石景山区共有包括东南部学区、中部学区在内的5大学区,各学区内小学及对口初中如下

声明:本文由北京幼升小网团队(官方微信公众号:北京幼升小)整理制作,内容来源于北京市义务教育入学服务平台、北京市教育会员会、区教委官方网站、区政府门户网站、首都教育、微言教育、教委官方微信、东西海淀朝阳城区招生考试中心、海淀教育、昌平丰台教育、石景山教育公众号、北京日报、北京晚报、北京考试中心等,如有转载,请注明详细来源。
北京16区2026年幼升小小升初入学政策查询入口(义教政策/信息采集/材料审核/招生简章/小学报名)
西城区2026年小学登记入学报名操作须知
2026年北京幼升小六年一学位占用情况统一查询方法!多区涉及房东知情同意书
2026年西城区幼升小入学政策大汇总:义教政策、非京籍四证审核标准、信息采集、小学招生简章...
2026年北京幼升小朝阳区小学入学划片情况及查询方式!点击速看
0
收藏
微信扫一扫分享
微信里点“发现”
扫一下二维码便可将本文分享至朋友圈
上一篇:有关入学方式!2026年北京幼升小单校划片和多校划片分别指什么?
下一篇:2026年北京幼升小16区入学条件、入学途径方式大曝光!孩子怎么上?点击速查
没有更多了