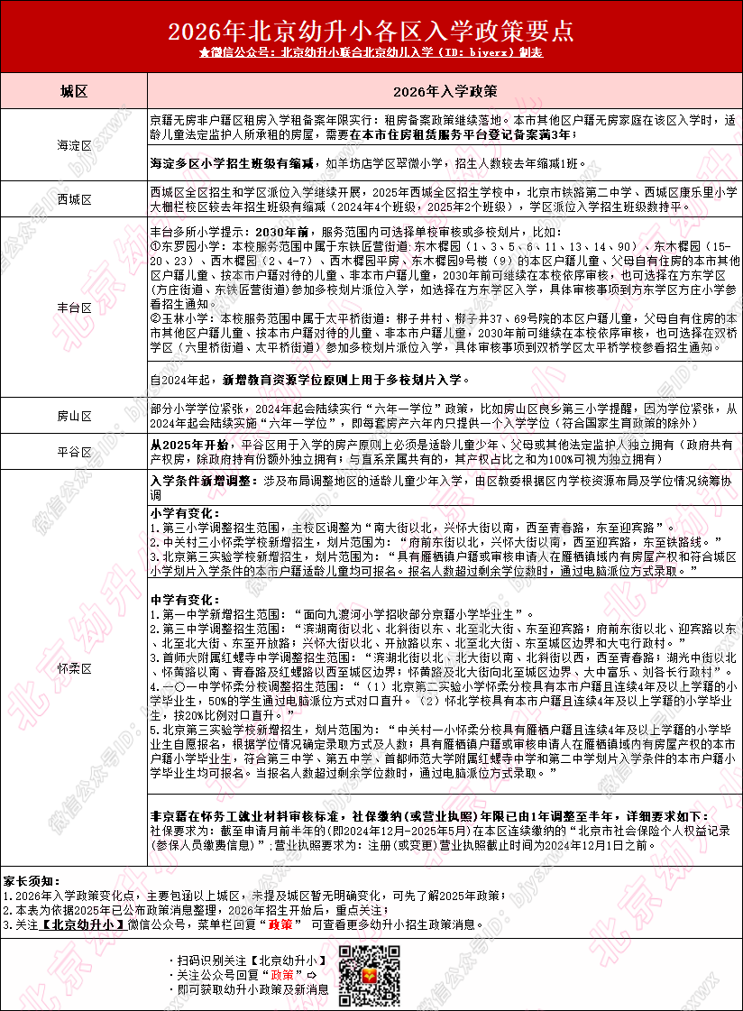
2026年北京幼升小政策迎来新调整,多城区明确实行六年一学位、新购房多校划片等政策,直接影响京籍、非京籍及按京籍对待家庭的入学方式及流程。包括强化新迁户多校划片、细化非京籍“四证”审核标准,通过学位占用查询学区派位等方式优化资源配置。本文深度梳理北京各区政策核心变化,涵盖学位锁定、入学方式、材料审核等关键信息,助力家长提前掌握政策动态,科学规划孩子入学路径!
2026年北京幼升小各区入学政策要点盘点
如您有材料、政策、流程等入学疑问可点击咨询
或在文末【我要提问】进行留言

北京各区政策变化详情可查看2026年北京各城区幼升小小升初已知政策及入学政策变化汇总。
如有疑问可在文末点击【我要提问】进行留言,我们将为您解答!


























