北京朝阳、通州等多区中小学已发布停课通知,11月下旬起启动临时居家学习,返校时间暂定12月初。此次停课主要因冬季甲流进入高发期,部分班级出现聚集性发热病例,为阻断疫情扩散实施停课措施。学校同步开展“停课不停学”线上教学,家长需督促孩子规律作息、完成学习任务。返校前需确保孩子症状完全消失48小时以上,无发热、咳嗽等不适,及时关注学校后续复课通知。
北京部分中小学启动居家学习
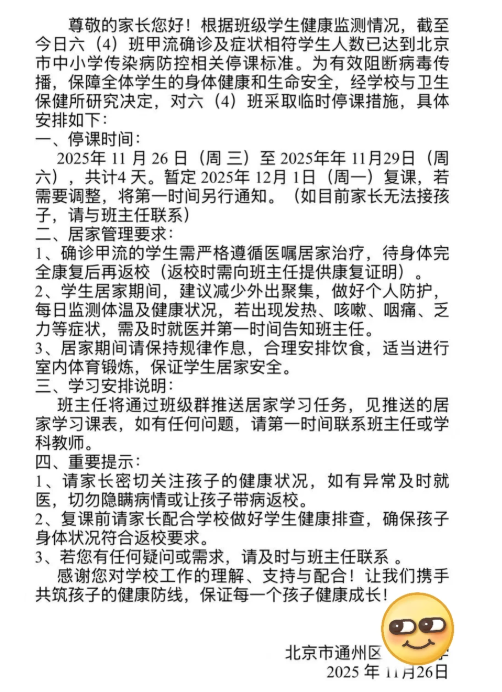
通州区小学六年级因甲流采取临时停课通知,返校时间暂定12月1日:

朝阳区此前也有学校因甲流停课两天,

温馨提醒:本文同步学校相关信息,具体请以实际安排为准。
甲流中小学家校防控指南
家庭是预防传染病的第一道防线,请您关注以下几个要点:
一 周末健康监测,筑牢家庭防线
请家长们在周末时段密切关注孩子的健康状况。如孩子出现发热、咳嗽、咽痛、呕吐、腹泻、皮疹等症状,请及时带孩子就医并居家休息,同时将情况告知班主任。这不仅是对自己的孩子负责,也是对其他孩子的保护。
二 培养卫生习惯,守护日常健康
1.科学洗手:教会孩子正确洗手是预防传染病最简单、最有效的方法。请监督孩子在使用洗手液(或肥皂)和流动水时,按照“七步洗手法”清洁双手,特别是在餐前、便后、外出回家后。
2.文明咳嗽:教育孩子在咳嗽或打喷嚏时,用纸巾或手肘弯曲处遮住口鼻,用过的纸巾立即扔进垃圾桶。
三 均衡营养膳食,增强自身免疫
合理的饮食是增强抵抗力的基础。请保证孩子三餐规律,饮食多样化,多摄入富含优质蛋白、维生素的食物(如鱼、肉、蛋、奶、新鲜蔬菜和水果),鼓励孩子多喝白开水,少喝含糖饮料,少吃零食和生冷食物。
四 及时接种疫苗,构建免疫屏障
疫苗接种是预防特定传染病(如流感、水痘等)最经济、最有效的手段。请各位家长核查孩子的疫苗接种记录,如有漏种,请及时带孩子到社区卫生服务中心进行补种,为孩子的健康多设一层保障。
五 明晰返校标准,杜绝带病上学
当孩子病愈后,请务必确保其身体状况完全恢复再返校上课。原则上需满足以下条件:症状完全消失后48小时(如发热者需退烧48小时、呕吐腹泻者需症状消失后),且体力精神恢复良好。如患有传染性疾病(如流感、手足口病等),需持有医院开具的复课证明方可返校。
流感疫苗的作用
最新前沿报道:今年流感季可能会更早!据中国疾控中心最新监测数据显示,目前我国大部分北方和南方省份的流感活动水平持续上升,超过2022和2024年同期水平,感染人数也超过去年同期。今年流感主流毒株“变了”——当下阳性样本中甲型流感占比超过96%,其中甲型H3N2毒株占比超过去年的甲型H1N1,但今年也不排除后期甲型H1N1和乙型流感流行的可能性(三价疫苗涵盖以上三种病毒的免疫成分)。
预防冬季流感,流感疫苗是最坚固的防护盾!是预防流感及其严重并发症的最有效方法。疫苗通过激发人体免疫系统产生保护性抗体,当真正的流感病毒入侵时,这些抗体会迅速识别并消灭病毒,从而防止感染发生或减轻疾病严重程度。
疫苗的关键作用
-
个人防护:显著降低感染流感和发生严重并发症的风险。
-
群体免疫:当足够多的人接种疫苗后,可形成群体免疫屏障,从而间接保护那些因医学原因无法接种疫苗的弱势群体。
-
医疗减负:减少流感相关住院和就诊的人次,从而缓解冬季医疗系统压力。
温馨提醒:
1、北京市居民和家长可根据门诊信息视情况接种流感疫苗,详情可查看北京市471家流感疫苗接种门诊可以提供流感疫苗接种服务;
2、北京市诸多城区和街道此前发布流感疫苗接种通知,可关注2025年北京各城区、各街道自费及免费流感疫苗接种通知汇总(包含接种地点及时间等)

























