东城区多校划片政策影响孩子的录取结果,且东城区有多校政策会影响东城区幼升小的录取结果!同时东城区的各学区划片情况一览表,详细梳理了区域内学校划片范围,帮助家长直观了解孩子可能入学学校,东城家长速速收藏!
如您有材料、政策、流程等入学疑问可点击咨询
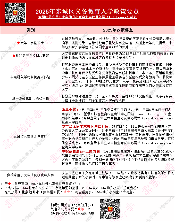
东城区幼升小多校划片情况
根据东城区政策要点来看,东城区2028年12月31日后新购房家长、六年一学位单校划片学位被占用、非京籍家庭都或许以多校划片方式入学:

2026年幼升小东城区学区划片划分一览表
东城区目前有8个学区,各学区划片情况如下图:

温馨提醒:
1.北京市多区执行六年一学位及九年一学位政策、新购房多校划片、新迁户多校划片政策,或影响孩子的入学方式及小学录取结果,需家长关注准备。
2.北京四区有划片查询系统可查对口学校情况。详情可查看2026年北京幼升小各城区小学入学划片查询系统汇总(查询入口、查询流程、注意事项等)。

























