2026年元旦将至,想带娃出游畅享冬季?北京市属公园精心筹备了一系列精彩活动。从趣味亲子互动到浪漫冬日景观打卡,既能让孩子在游玩中增长见识,又能增进亲子感情。快收下这份活动指南,和孩子一起开启欢乐元旦之旅!
北京市属公园2026年元旦期间活动速览表
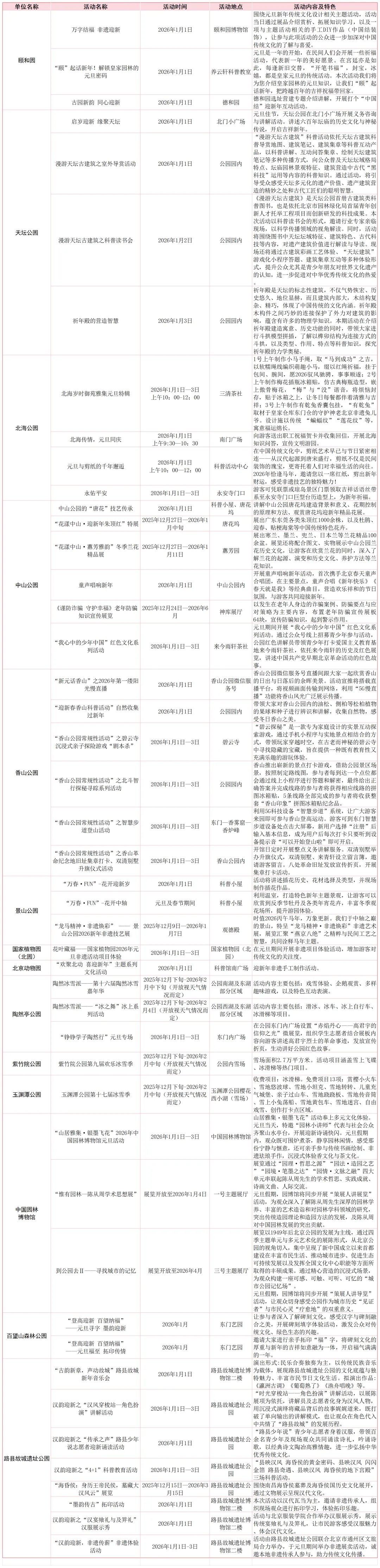
这个元旦,北京市属公园为您准备了四十余项特色游园活动,涵盖启岁迎新、乐享冰雪、赏花送福等多元化体验,承包您的假期!
点击可查看大图↓

温馨提示:如遇雨雪天气,具体活动咨询,请关注各单位官方发布,获取实时动态,文明游园,共享美好时光。

2026-01-02 07:04|编辑: 雪儿|阅读: 89
摘要
2026年元旦,带娃出游正当时!北京市属公园推出丰富冬季活动,赏景、互动两不误,共度欢乐节日。
2026年元旦将至,想带娃出游畅享冬季?北京市属公园精心筹备了一系列精彩活动。从趣味亲子互动到浪漫冬日景观打卡,既能让孩子在游玩中增长见识,又能增进亲子感情。快收下这份活动指南,和孩子一起开启欢乐元旦之旅!
这个元旦,北京市属公园为您准备了四十余项特色游园活动,涵盖启岁迎新、乐享冰雪、赏花送福等多元化体验,承包您的假期!
点击可查看大图↓

温馨提示:如遇雨雪天气,具体活动咨询,请关注各单位官方发布,获取实时动态,文明游园,共享美好时光。
声明:本文由北京幼升小网团队(官方微信公众号:北京幼升小)排版整理编辑,来源于畅游公园等,如有转载,请注明详细来源。
2026年元旦放假调休通知,附高速通行最新提示
下个小长假等元旦!2026年北京中小学放假安排全公布
2026年北京各幼儿园、中小学元旦放假通知汇总(放假返校时间、安全提醒、假期要求等)
丰台区北京博顿创意幼儿园2026年元旦放假通知
2026年昌平区南邵中心幼儿园元旦放假通知,附假期安全温馨提示
0
收藏
微信扫一扫分享
微信里点“发现”
扫一下二维码便可将本文分享至朋友圈
上一篇:超实用!中小学元旦手抄报与写作素材:意义、传统习俗
下一篇:元旦假期将截止!2026年春节放假调休、春运购票时间安排
没有更多了