2026年北京四区工作居住证申报全新动态!海淀、丰台、西城等区正在申请中,门头沟区优化申请流程、缩短审批周期,覆盖子女入学等核心权益,助力2026年及2027年非京籍家庭扎根北京,一文读懂新政变化与申请指南!
2026年按京籍对待幼升小入学材料要求
非京籍家长持北京工作居住证且满足其余材料要求的可按京籍对待入学,无需提供四证,大致材料要求为:
1、北京工作居住证(北京人才网进行校验);
2、实际居住证明(自有住房的提供房产证;租房的根据城区要求提供租房合同、租房备案、租房完税证明等材料);
3、全家户口簿;
提醒:各区北京工作居住证入学细致材料要求不同,家长请务必请对照2026年北京16区按京籍对待入学材料清单大汇总(北京工作居住证、随军子女、博士后研究人员子女等)查看准备。
海淀区2026年北京工作居住证申请通知
✅申报单位
注册地及税务登记地均在海淀区,且符合首都城市战略定位与海淀区产业发展方向的各类企事业单位、新型研发机构等。
✅重点支持领域
-
高精尖产业领域:人工智能、区块链、集成电路、医药健康、空天等战略性新兴产业。
-
科技创新主体:国家级高新技术企业、“专精特新”企业、独角兽企业、重点实验室、新型研发机构等。
-
现代服务业领域:金融科技、科技服务、信息服务等。
-
其他区域发展急需领域:教育、文化、医疗等社会公共服务领域的优秀专业技术和管理人才。
✅申报流程与时间安排
2026年度需求征集工作分上、下半年两次开展。本次申报的指标须于2026年6月30日前使用完毕;待全部使用后,可参与下半年需求征集。
请各单位填写《海淀区2026年上半年〈北京市工作居住证〉需求申请表》,经法人手写签字后,于2026年1月31日前将纸质版报送至海淀区人力社保局北区242室,电子版同步发送至邮箱:hdrsjgfzx1@mail.bjhd.gov.cn
西城区2026年北京工作居住证申请通知
✅申报时间
2025年12月15日至2026年2月14日
✅申报范围
纳税地在西城区,符合首都城市功能定位和首都经济发展方向及产业规划要求的具有法人资格的企事业单位,民办非企业单位,社会团体,外国(地区)、外埠在京设立的非法人分支机构等单位。
✅申报流程及说明
(一)各单位将所需申报材料发送至邮箱:zzbrcyj@bjxch.gov.cn,并将邮件主题命名为“单位全称+2026年北京市工作居住证需求申报”,将所有附件文件名改为“单位全称+2026年北京市工作居住证需求申报”(申报材料<一>至<五>彩色扫描合并为一个PDF文件、材料<六>电子版表格)。
(二)如邮件发送成功,将收到自动回复邮件,未收到回复,请及时致电咨询,审核结果将由各单位服务管家以电话形式进行反馈,请各单位经办人确保留存的联系方式(手机号码)无误,如发生变更请及时邮件来函更新。
(三)请各单位将所有材料整理齐全后,完整发送邮件,补充材料需将所有附件一起重新发送,邮件主题及文件名称不正确或未按要求提交申报材料将直接影响单位需求申报。
✅申报材料
-
《关于报送2026年<北京市工作居住证>办理需求的申请》(加盖单位公章、法人签字);
-
税款所属时期为2025年1月至2025年12月的《中华人民共和国税收完税证明》(加盖单位公章);
-
国家级、市级专精特新企业,“隐形冠军”“小巨人”等企业证书或金融许可证复印件(没有无需提供,加盖单位公章,并注明“与原件一致”字样);
-
法人证书或营业执照(副本)复印件(加盖单位公章,并注明“与原件一致”字样);
-
联系人身份证复印件(加盖单位公章,并注明联系人手机号);
-
西城区2026年《北京市工作居住证》需求信息采集表(必填)、青年科技人才统计表(如有实际需求)。
丰台区2026年北京工作居住证申请通知
✅申报范围
纳税地在丰台区,符合首都城市功能定位和首都经济发展方向及产业规划要求,具有法人资格的企事业单位、民办非企业单位、社会团体,外国(地区)、外埠在京设立的非法人分支机构等单位。
✅申报说明
1.本年度工作居住证的办证数量,将继续按季度申报及发放。请各单位根据办理工作居住证的政策条件和单位实际情况,于2026年1月23日前提交2026年全年工作居住证办理需求及第一季度办理计划。逾期未提交,视为无办理需求。
2.请取得办证数量的单位,严格按照时间节点完成本季度工作居住证的申报办理,本季度逾期未使用的办证数量将自动作废。
3.各单位需提交办理工作居住证员工名单,员工名单需按办理计划排序。
4.工作居住证办证数量分配将通过邮箱方式进行反馈,请及时关注本单位备案的工作邮箱。各单位经办人及其留存的联系方式(手机号码、邮箱)如发生变更,请及时发送邮件告知,并在工作居住证审核系统中进行变更。
5.请各单位按照通知要求点击链接或扫描下方二维码填报信息,并提交各项材料。未按时、按要求在线填报信息并通过邮箱报送申请材料的,将不予分配工作居住证办证数量。
✅申报流程
(一)复制下方链接至浏览器,线上填报《丰台区用人单位2026年一季度办理〈北京市工作居住证〉需求统计表》;链接:https://www.wjx.top/vm/wEMt8BP.aspx
(二)请各单位于2026年1月23日前将相关材料电子版形成压缩文件发送至区人力资源公共服务中心邮箱:ftgfzxrcfwk@mail.bjft.gov.cn,并将邮件主题命名为:“单位全称+2026年需求申报”,将附件文件名改为“单位全称+2026年需求申报”;如有特殊情况,请在名称中标注,如:“单位全称+2026年需求申报+子女入学2人”。请将所有材料整理齐全后,完整发送邮件,补充材料需将所有附件一起重新发送,邮件主题及文件名称不正确或未按要求提交申报材料将直接影响单位需求申报,逾期不报或未按要求报送,视作放弃。邮件附件压缩包大小不能超过10MB,如果单个压缩包大于10MB,请拆分成数个压缩包上传。
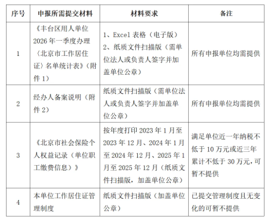
✅申报材料
(一)需要发送邮箱材料清单:

(二)包含子女入学特殊原因的单位除上述材料外还需将以下材料发送至邮箱:

(三)单位近三年招录丰台区户籍离校两年内的未就业毕业生或退役大学生士兵除上述材料外还需将以下材料发送至邮箱:

门头沟区北京工作居住证申请条件放宽
门头沟区按照北京市有关规定,对《北京市门头沟区关于办理<北京市工作居住证>的实施细则》进行了修订。新修订的实施细则在开户条件、个人申办标准、服务管理流程等方面作出优化:
✅单位注册开户条件
-
单位纳税时长变化:取消1年时长限制,满足纳税条件随时可申请
-
年纳税额标准变化:额度降低为10万元,税种更宽泛
-
重点支持企业变化:精准扶持初创企业和重点产业
✅个人申办条件
-
在职工作时长变化:时间缩短至3个月,大幅减少申报等待期
-
月均应税收入变化:收入标准降低,覆盖更多人才
-
证件续签条件变化:统一管理标准,保持人才质量
✅服务流程
-
单位变更时限变化:规范变更时限,加强证件管理
-
指标分配机制变化:建立弹性指标机制,支持规模引才
-
组合使用机制变化:强化政策衔接,发挥“人才蓄水池”功能
温馨提醒:
1、本文仅供参考,具体请以实际情况为准;
2、北京工作居住证申请通知持续更新,详情可收藏查看2026年各城区北京工作居住证申请办理指南(申报通知、申请流程及模板、入学要求等)
3、北京幼升小家长请务必关注材料准备,请对照2026年北京16区按京籍对待入学材料清单大汇总(北京工作居住证、随军子女、博士后研究人员子女等)查看准备。


























