丰台区2026年各单位办理《北京市工作居住证》需求计划报送通知发布!各单位需按要求及时提交,同时有北京工作居住证的非京籍幼升小入学家长可按京籍对待入学,2026年及2027年丰台区非京籍幼升小家长务必提醒单位重视,避免错过关键时间节点,影响孩子入学!
关于报送2026年丰台区各单位办理《北京市工作居住证》需求计划的通知
各有关单位:
为贯彻落实市委市政府工作要求,进一步优化营商环境,积极为各类优秀人才在京创新创业提供服务和保障,现开展丰台区2026年《北京市工作居住证》(以下简称“工作居住证”)需求申报工作,具体要求如下:
一、申报范围
纳税地在丰台区,符合首都城市功能定位和首都经济发展方向及产业规划要求,具有法人资格的企事业单位、民办非企业单位、社会团体,外国(地区)、外埠在京设立的非法人分支机构等单位。
二、申报说明
1.本年度工作居住证的办证数量,将继续按季度申报及发放。请各单位根据办理工作居住证的政策条件和单位实际情况,于2026年1月23日前提交2026年全年工作居住证办理需求及第一季度办理计划。逾期未提交,视为无办理需求。
2.请取得办证数量的单位,严格按照时间节点完成本季度工作居住证的申报办理,本季度逾期未使用的办证数量将自动作废。
3.各单位需提交办理工作居住证员工名单,员工名单需按办理计划排序。
4.工作居住证办证数量分配将通过邮箱方式进行反馈,请及时关注本单位备案的工作邮箱。各单位经办人及其留存的联系方式(手机号码、邮箱)如发生变更,请及时发送邮件告知,并在工作居住证审核系统中进行变更。
5.请各单位按照通知要求点击链接或扫描下方二维码填报信息,并提交各项材料。未按时、按要求在线填报信息并通过邮箱报送申请材料的,将不予分配工作居住证办证数量。
三、申报流程
(一)复制下方链接至浏览器或扫描下方二维码,线上填报《丰台区用人单位2026年一季度办理〈北京市工作居住证〉需求统计表》;链接:https://www.wjx.top/vm/wEMt8BP.aspx

二)请各单位于2026年1月23日前将相关材料电子版形成压缩文件发送至区人力资源公共服务中心邮箱:ftgfzxrcfwk@mail.bjft.gov.cn,并将邮件主题命名为:“单位全称+2026年需求申报”,将附件文件名改为“单位全称+2026年需求申报”;如有特殊情况,请在名称中标注,如:“单位全称+2026年需求申报+子女入学2人”。请将所有材料整理齐全后,完整发送邮件,补充材料需将所有附件一起重新发送,邮件主题及文件名称不正确或未按要求提交申报材料将直接影响单位需求申报,逾期不报或未按要求报送,视作放弃。邮件附件压缩包大小不能超过10MB,如果单个压缩包大于10MB,请拆分成数个压缩包上传。
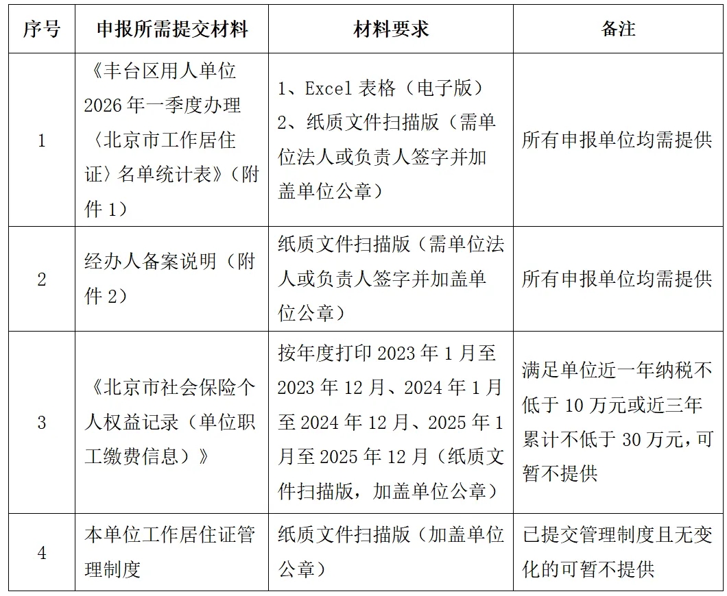
四、申报材料
(一)需要发送邮箱材料清单:

(二)包含子女入学特殊原因的单位除上述材料外还需将以下材料发送至邮箱:

(三)单位近三年招录丰台区户籍离校两年内的未就业毕业生或退役大学生士兵除上述材料外还需将以下材料发送至邮箱:

五、注意事项
(一)本市上一年全口径城镇单位就业人员月平均工资为11937元。自2026年1月1日起我区办理工作居住证应税收入标准按照上述基数进行相应倍数核算。
(二)《丰台区用人单位2026年一季度办理〈北京市工作居住证〉名单统计表》(附件1)、《丰台区2026年一季度办理〈北京市工作居住证〉子女入学信息统计表》(附件3)需提供电子版和纸质文件扫描版,纸质文件扫描版需单位法人或负责人签字并加盖单位公章,其他材料只需提供电子版或扫描件即可。
(三)此次需求报送采用线上申报的方式,请各单位做好纸质申报材料的归档工作,以备检查。如邮件发送成功,将收到自动回复邮件,未收到回复,请及时致电咨询(83326613),材料审核情况请后续关注邮件。
(四)各单位在报送2026年一季度需求计划、单位管理制度及经办人备案说明过程中,应确保管理规范、制度完善,所提供数据均应真实有效。
六、申报要求
(一)各用人单位应根据实际需求如实申报,杜绝虚报需求,因单位原因,分配的办证数量不能在当年办理完成,造成分配办证数量浪费的情况,将酌情核减次年办证数量。
(二)各用人单位应指定专人作为本单位办理工作居住证相关业务的经办人,并进行备案,如经办人发生变化应及时变更。未备案人员,不得办理工作居住证相关业务。
(三)各用人单位的申报材料原则上由人力资源部门负责人、单位法人或负责人双签字,避免人力资源部门独自操作,单位法人或负责人不知情、难把关的情况发生。
(四)各用人单位需如实提供相关材料,如发现虚假材料,将给予核减办理数量、整改暂停业务办理、取消申报资格、列入黑名单、注销证件等处理;涉嫌违纪违法的,移交司法机关处理。
(五)各用人单位应严把证件申请人的资质条件,不符合政策条件的申请人,不予办理。
(六)工作居住证需求申报全程不收取任何费用,不接受中介服务,任何组织和个人不得以办理工作居住证的名义收取费用。
咨询方式
区人力资源公共服务中心联系电话:83326613,咨询时间:工作日9:00—12:00,13:00—17:00
温馨提醒:
1、本文仅供参考,具体请以实际情况为准;
2、北京工作居住证申请通知持续更新,详情可收藏查看2026年各城区北京工作居住证申请办理指南(申报通知、申请流程及模板、入学要求等)
3、北京幼升小家长请务必关注材料准备,请对照2026年北京16区按京籍对待入学材料清单大汇总(北京工作居住证、随军子女、博士后研究人员子女等)查看准备。


























