2026年北京幼升小多项入学政策变化有提前说明!本文详细说明包括入学资格审核、材料清单更新、学区划分等关键内容,结合历年经验提供实用建议,助力家长提前准备、精准应对,为孩子顺利入学保驾护航!
2026年北京幼升小已知入学政策及政策变化大汇总
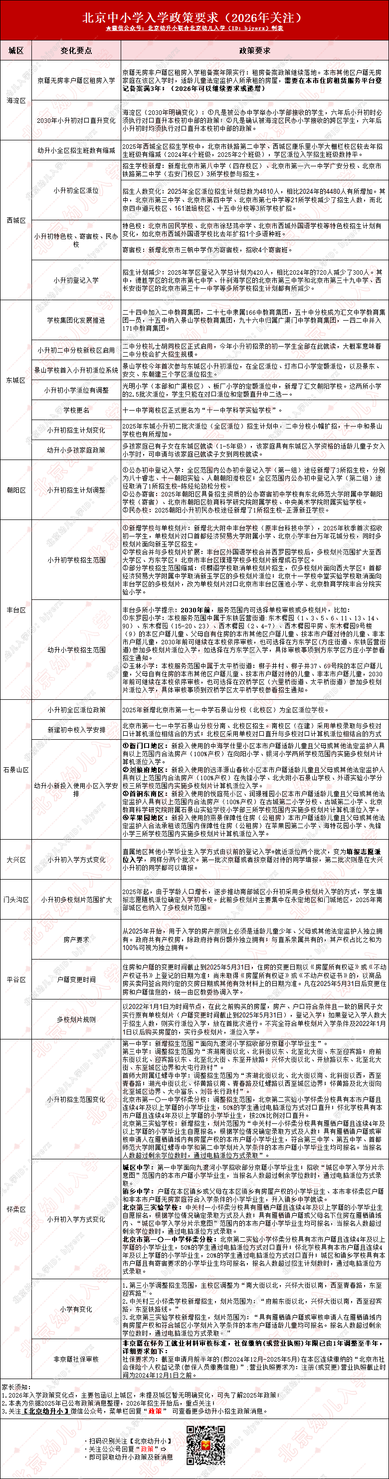
2026年北京幼升小多项入学政策变化已经提前明确,包含:海淀区要求非本区户籍无房家庭租房备案满3年,丰台等区新建校学位全用于多校划片,西城区部分全区招生学校缩减班级,同时部分城区非京籍社保审核趋严,详情请关注:

推荐阅读:各区详情可关注2026年北京各城区幼升小小升初已知政策及入学政策变化汇总
2026年北京16区入学政策发布时间参考
北京幼升小入学政策集中于入学当年四、五月发布,一般先发布市教委政策,各区政策随后陆续发布,往年入学政策发布时间当下可先行参考:

温馨提醒:2026年幼升小入学政策将于入学当年四、五月发布,您可以收藏北京16区2026年幼升小小升初入学政策查询入口,政策发布后为您及时同步。


























