2026年北京幼升小信息采集即将启动,不少家长困惑是否信息采集填报时需填报志愿。本文明确解答信息采集、志愿填报时间节点,并提示志愿填报注意事项,助力家长科学规划孩子入学路径。
北京小学信息采集时需要填报志愿吗
2026年幼升小信息采集将在五月开始,参考往年信息采集阶段以填写信息为主,仅部分城区需提供入学材料原件及复印件,没有志愿填报的步骤!
温馨提示:北京各区信息采集进行时间不同,各位家长务必按照:2026年北京16区义务教育幼升小小升初入学时间日程安排表汇总规定的信息采集时间为准。
北京小学入学志愿填报什么时候进行
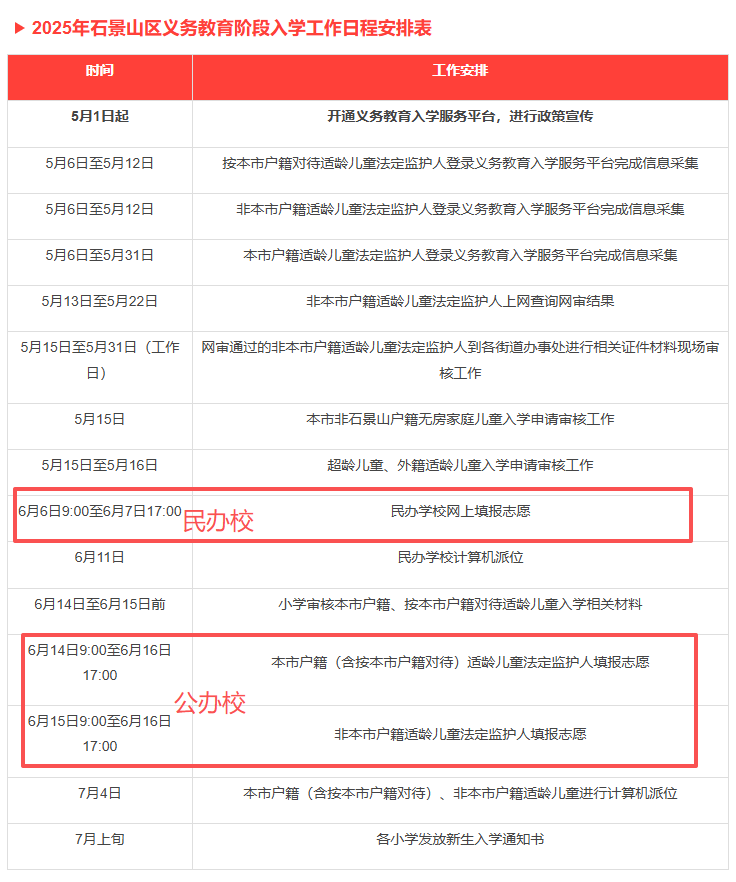
北京小学入学志愿填报民办校一般在6月初进行,公办校一般集中在六月中下旬开展,派位在七月初进行,以2025年石景山区义务教育阶段入学工作日程安排表为例:

温馨提醒:北京各区各户籍志愿填报时间不同、填报要求及规则不同、派位时间不同详情可查看2026年北京幼升小16区小学入学途径大汇总:登记入学、志愿填报、民办校、特殊招生等
2026年北京幼升小16区信息采集填报入口
幼升小信息采集通俗来讲就是网上报名,是给孩子建立学籍的过程,无论城区、户籍,幼升小家长必须按时参加信息采集!
信息采集一般集中于入学当年五月开展,2026年幼升小家长可提前收藏2026年北京16区信息采集系统入口:京籍非京籍义务教育入学服务平台注册报名操作手册、填报注意事项等,同时可以提前了解信息采集填报流程。




























