北京市义务教育入学服务平台入口即将开放!对于2026年孩子要入学的家长开放后涉及信息填报、材料准备等众多环节,稍有不慎就可能影响孩子入学,快提前知晓要做的事。
2026年北京幼升小信息采集系统入口
家长可收藏查看:北京市义务教育入学服务平台,每个城区、户籍均有对应填报入口
2026年信息采集系统开放后操作
北京幼升小需要在北京市义务教育入学服务平台进行注册填报,系统将在5月1日零点正式开放,家长需要关注三个重要时间节点:
1、系统开放后做什么
5月1日信息采集系统开放后家长可访问平台、查询京籍和非京籍的填报手册,但不能进行注册填报;家长可先行参考填报流程手册了解填报详情:
京籍流程手册:2026年注册报名操作手册
非京籍流程手册:2026年注册报名操作手册
京通小程序:北京市统一身份认证平台义务教育用户登录常见问题手册
2、系统开放时间
正式注册填报时间需要等四月底2026年北京市义务教育阶段入学工作时间安排表发布后为准(参考2025年及2024年5月6日、2023年5月5日开始报名)
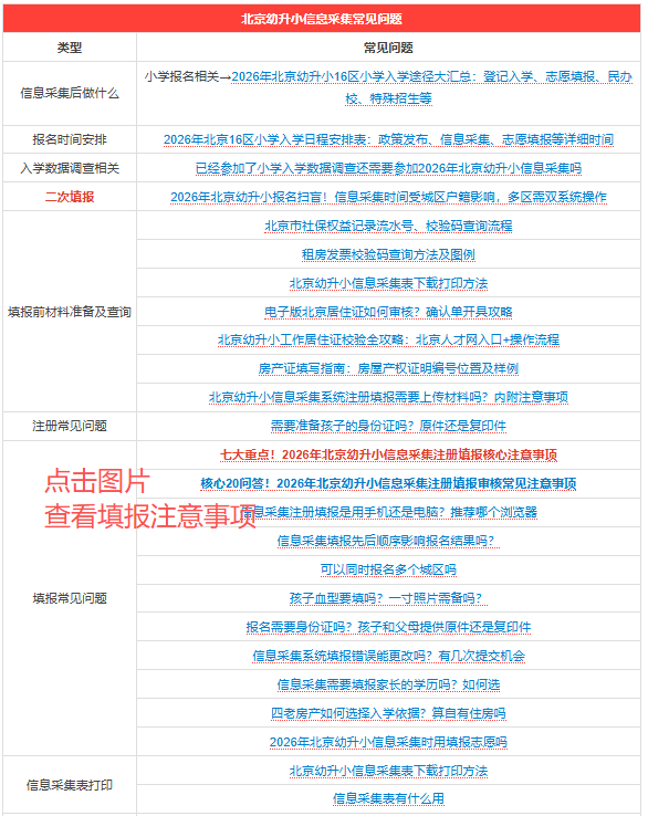
信息采集注册填报时有很多注意事项、常见问答,北京幼升小网已经先行整理好,家长可点击查看:
3、系统关闭时间
信息采集系统将在5月31日关闭,关闭后将无法再进行注册填报;
但北京市16区的京籍、非京籍信息采集填报时间不同,非京籍、按京籍对待、超龄儿童、无房京籍在非户籍区的家长需要重点关注信息采集填报时间,当下家长可参考2025年信息采集填报时间范围参考,具体以2026年北京各区日程安排表为准:

温馨提醒:2026年幼升小入学政策将于入学当年四、五月发布,您可以收藏北京16区2026年幼升小小升初入学政策查询入口,政策发布后为您及时同步。



























