注意,想在北京顺利上小学,入学流程千万不能搞错!2026年丰台区幼升小入学流程曝光,京籍、非京籍大不同!#北京幼升小京京老师这就为您解答→
丰台区幼升小入学流程
和之前我们讲过的昌平区入学流程一样,丰台区京籍、非京籍入学流程也略有差别,具体可参考下文,如有变化以今年官方要求为准👇
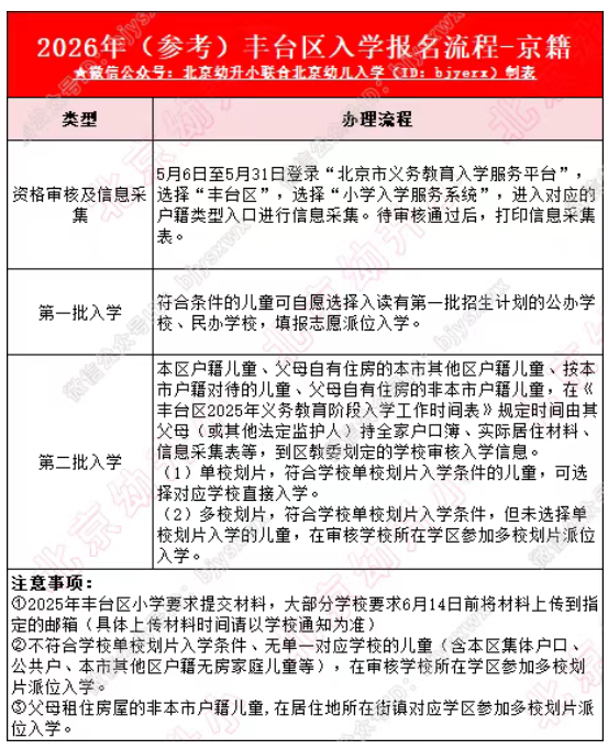
京籍入学流程
京籍:需先信息采集→审核通过后,打印信息采集表→符合条件儿童进行第一批、第二批入学填报(审核),详情如👇
注:以下时间节点为去年报名时间,仅供今年入学家长参考。

非京籍入学流程
非京籍则需先进行材料审核,审核通过后,再进行进行采集,具体流程参考如👇

注:以下时间节点为去年报名时间,仅供今年入学家长参考。
丰台区家长特别提醒,相较于其他城区,非京籍入学先报名再审核,丰台区非京籍入学流程有所不同:需先审核材料,再进行报名。



























