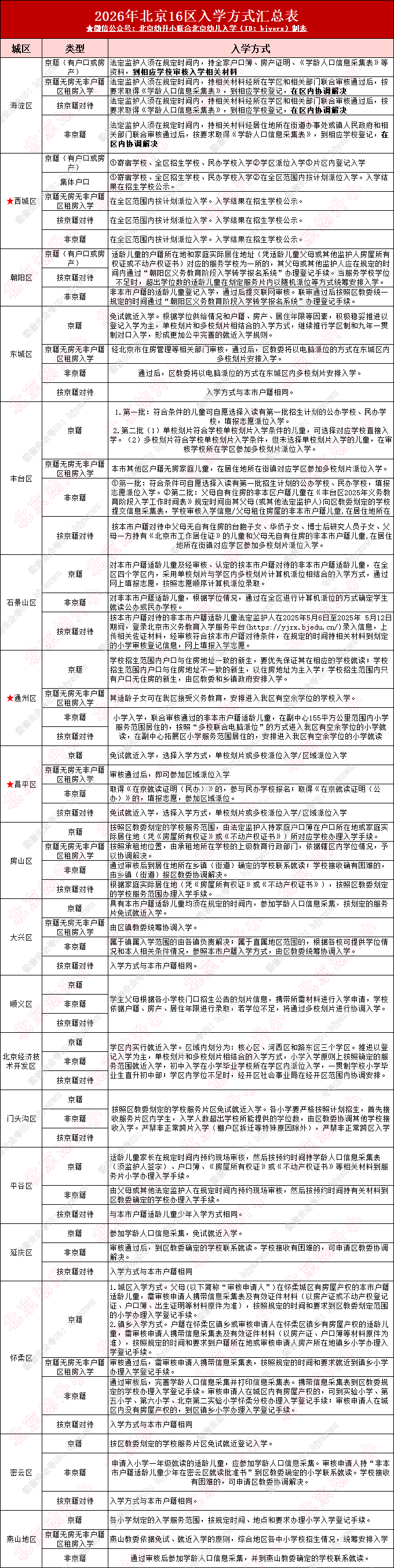
2026年北京16区入学方式汇总表!北京幼升小网系统梳理京籍、非京籍及按京籍对待群体入学政策,涵盖各区单校/多校划片规则、材料审核要点、志愿填报差异等核心信息。一表在手,助家长快速对比各区政策,提前备齐材料,科学规划升学路径,确保孩子顺利入学。
2026年北京16区入学方式汇总表

温馨提醒:北京幼升小入学方式以单校划片与多校划片相结合,详细流程可查看2026年北京幼升小16区小学入学途径大汇总:登记入学、志愿填报、民办校、特殊招生等

2026-03-21 08:03|编辑: 雪儿|阅读: 8
摘要
2026年北京16区入学方式汇总!京籍、非京籍、按京籍对待三类群体入学路径全覆盖,助家长一表掌握各区入学方式差异,精准规划升学。
2026年北京16区入学方式汇总表!北京幼升小网系统梳理京籍、非京籍及按京籍对待群体入学政策,涵盖各区单校/多校划片规则、材料审核要点、志愿填报差异等核心信息。一表在手,助家长快速对比各区政策,提前备齐材料,科学规划升学路径,确保孩子顺利入学。

温馨提醒:北京幼升小入学方式以单校划片与多校划片相结合,详细流程可查看2026年北京幼升小16区小学入学途径大汇总:登记入学、志愿填报、民办校、特殊招生等
声明:本文由北京幼升小网团队(官方微信公众号:北京幼升小)综合整理制作,转载请注明来源和出处,否则追究法律责任。
2026年北京16区幼升小小升初入学条件、入学方式要求说明汇总(京籍、非京籍、按京籍对待等)
2026年北京幼升小多校划片情况大盘点!新购房、迁户、新增教育资源、新建校...
2026年平谷区幼升小京籍多校划片志愿填报电脑派位详细说明(含派位顺位)
2026年延庆区幼升小非京籍小学报名流程及招生简章查询入口
年前必核关键事项全攻略!2026年北京幼升小入学筹备倒计时
0
收藏
微信扫一扫分享
微信里点“发现”
扫一下二维码便可将本文分享至朋友圈
上一篇:2026年北京幼升小接下来做什么?需要关注哪些大事件
下一篇:雷区勿碰!2026年北京幼升小多类房产性质不符合影响上学要求
没有更多了