2026年海淀区幼升小多所学校(涉及民办、公办校),家长可自愿报名!您知道哪些学校可选?需要满足哪些条件?快随#北京幼升小京京老师一起来看~
可自愿选择学校
注意!海淀区民办校、新建小学、公办中学举办小学部,报名条件及学校情况不同!今年入学家长速看,您孩子是否符合要求!
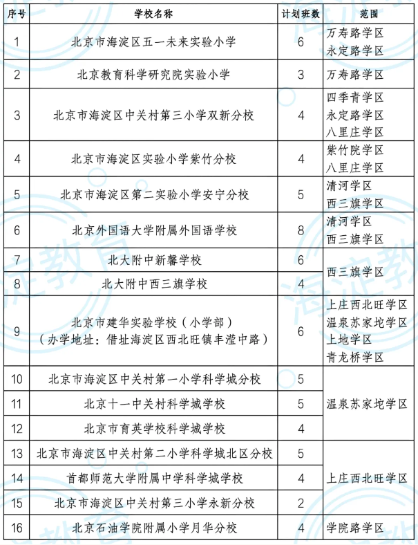
2020年后新建小学
报名条件
持有海淀区《学龄人口信息采集表》的适龄儿童且户口所在地或者实际居住地属于万寿路学区、永定路学区、羊坊店学区、四季青学区、八里庄学区、紫竹院学区、海淀学区、中关村学区、北太平庄学区、上地学区、青龙桥学区、学院路学区、清河学区、西三旗学区、上庄西北旺学区、温泉苏家坨学区之一,对应范围内的儿童仅可填报一所公办中学举办小学部及2020年后新建小学。
学校名单

公办中学举办小学部
报名条件
持有海淀区《学龄人口信息采集表》的适龄儿童且户口所在地或者实际居住地属于万寿路学区、永定路学区、羊坊店学区、四季青学区、八里庄学区、紫竹院学区、海淀学区、中关村学区、北太平庄学区、上地学区、青龙桥学区、学院路学区、清河学区、西三旗学区、上庄西北旺学区、温泉苏家坨学区之一,对应范围内的儿童仅可填报一所公办中学举办小学部及2020年后新建小学。
学校名单

海淀区民办校
报名条件
持有海淀区《学龄人口信息采集表》的适龄儿童可以选报有本区走读、本区寄宿计划的民办小学。
持有其他区(除海淀区外)《学龄人口信息采集表》的适龄儿童可以选报有跨区寄宿计划的民办小学。
学校名单

2026年幼升小海淀区入学家长注意,符合条件的适龄儿童,自愿参加民办小学、公办中学举办小学部及2020年后新建小学派位。一经正式录取,适龄儿童法定监护人不可放弃,不能再参加其他入学方式。
凡是确认被公办中学举办小学部接收的学生,如果该学校是九年一贯制学校,六年后小升初时均须执行直升本校初中政策,家长须签署直升本校初中承诺书。
未被计算机派中志愿小学的,请监护人及时关注今年招生政策,按照后续入学流程完成入学。



























