2026年非京籍租房家长注意!北京各区租房完税证明材料时长要求不一致,且多区有租房发票办理时间要求,北京幼升小网为家长整理分享租房完税证明办理注意事项,家长务必关注按时准备好!
2026年非京籍幼升小租房完税证明什么时候开
大部分非京籍租房完税证明需要在五月信息采集填报前开好,具体办理方法可参考2026年北京幼升小16区各街道办税务局租房完税证明办理要求大汇总;
同时提醒,东城区、西城区、大兴区(部分乡镇)家长务必在四月办理好租房完税证明,详情可参考2026年幼升小租房完税证明办理要求。
为帮助家长们更好的办理租房完税证明,家长可分享↓↓↓您所在街道办/税务局开票要求

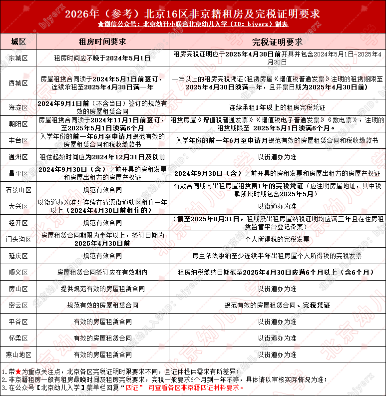
租房完税证明开多久的
北京各区非京籍完税时长不同,家长可对照下表查看:
北京幼升小2026年报名5月初启动,家长核查材料刻不容缓,家长可点击系统免费核查:

温馨提醒:本文结合目前已知信息整理,具体请以2026年审核标准为准。



























