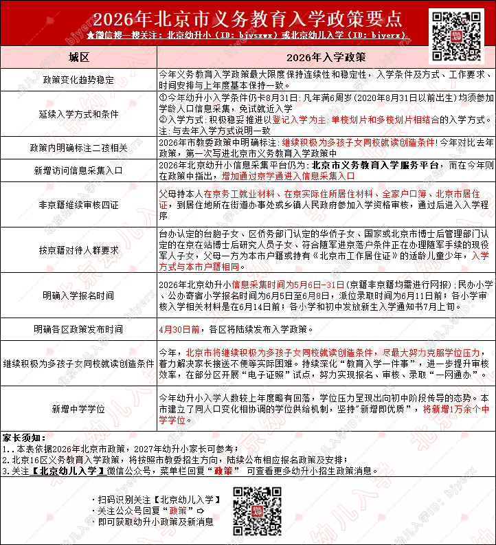
2026年北京市义务教育入学政策要点一览表!北京市户籍、非本市户籍、按本市户籍对待的入学条件及方式详细说明,同时2026年北京幼升小报名平台新增报名入口,本文为您全面梳理,清晰呈现关键内容,助家长精准把握政策,为孩子做好入学准备。
2026年北京市义务教育入学政策要点一览表
点击查看政策原文:北京市教育委员会关于2026年义务教育阶段入学工作的意见

2026年北京幼升小入学政策
除义教政策外,北京市教委同步发布了以下信息,包含入学报名时间、报名流程图、报名入口、政策问答:
日程安排表:2026年北京市义务教育阶段入学工作时间安排表
入学流程图:2026年北京市义务教育阶段入学报名流程图
入学问答:《北京市关于2026年义务教育阶段入学工作的意见》政策问答
报名入口:2026年北京16区信息采集系统入口:京籍非京籍义务教育入学服务平台注册报名操作手册、填报注意事项等
北京市教委政策发布后,家长还需要关注北京市各区即将发布的入学政策,务必收藏查看北京16区2026年幼升小小升初入学政策查询入口(义教政策/信息采集/材料审核/招生简章/小学报名)。


























