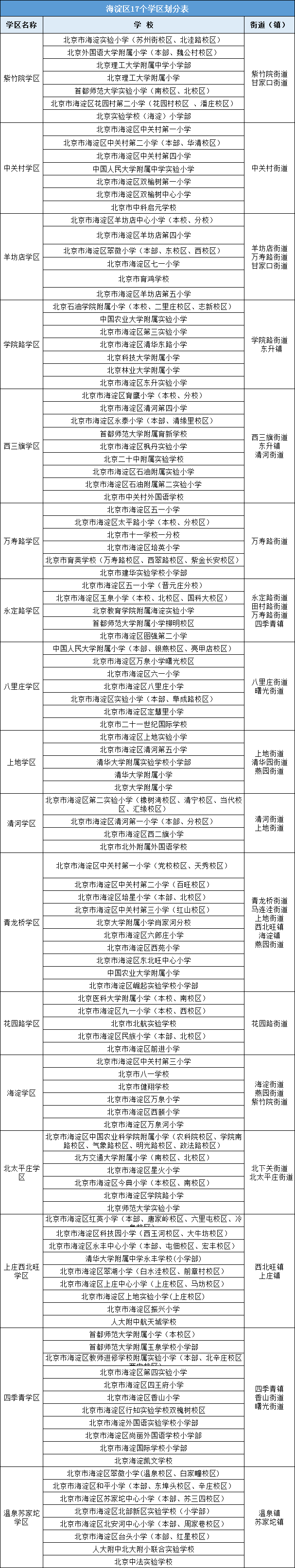
2021年幼升小海淀区学区划分表都包括哪些学校?您所在的学区有哪些学校?您家所在小学对口中学是哪所?北京幼升小网团队整理了海淀17个学区对应的小学和街道,各位家长可以按照表格对照啦!
目前,海淀区将区域内所有中小学划分为紫竹院学区、中关村学区、学院路学区、万寿路学区、八里庄学区、羊坊店学区、海淀学区、永定路学区、西三旗学区、温泉苏家坨学区、上地学区、清河学区、青龙桥学区、花园路学区、北太平庄学区、上庄西北旺学区、四季青学区,共17个学区,对应29个街镇。
海淀17个学区划分表

以上就是各学区对应的小学和街道,各位家长可以查看自己家对应哪所小学。
声明:本文由北京幼升小网团队原创整理制作,转载请注明来源和出处,否则追究法律责任。

























