正值孩子幼升小,各位家长赶紧核查,自己娃的入学条件满足了吗?为了方便各位家长查询,北京幼升小网团队整理了京籍、非京籍和按京籍对待三类人群需要满足的入学条件,一起来看看吧。
目前2021年幼升小入学政策暂未公布,以下内容参考2020年幼升小政策整理,仅供参考,实际请以入学当年要求为主。
京籍适龄儿童入学条件
目前北京幼升小京籍入学条件多为以下三种情况:
1.京籍适龄儿童在户籍区申请入学;
2.京籍适龄儿童在非户籍区自有房产或租住公房申请入学(目前西城区政策中明确指出本市户籍适龄儿童租住公房可以申请入学);
3.京籍无房家庭在非户籍区租房入学,需要满足在租房入学城区工作、居住满三年。
提醒:
目前京籍适龄儿童入学为按户口或房产两种途径,部分城区要求相对较细,如西城区幼升小说明本市户籍适龄儿童在西城区租住公房可以用来申请入学,2021年幼升小家长可以参考入学城区要求对照准备,符合入学城区要求后方可申请入学,最终请以入学城区实际要求为准。
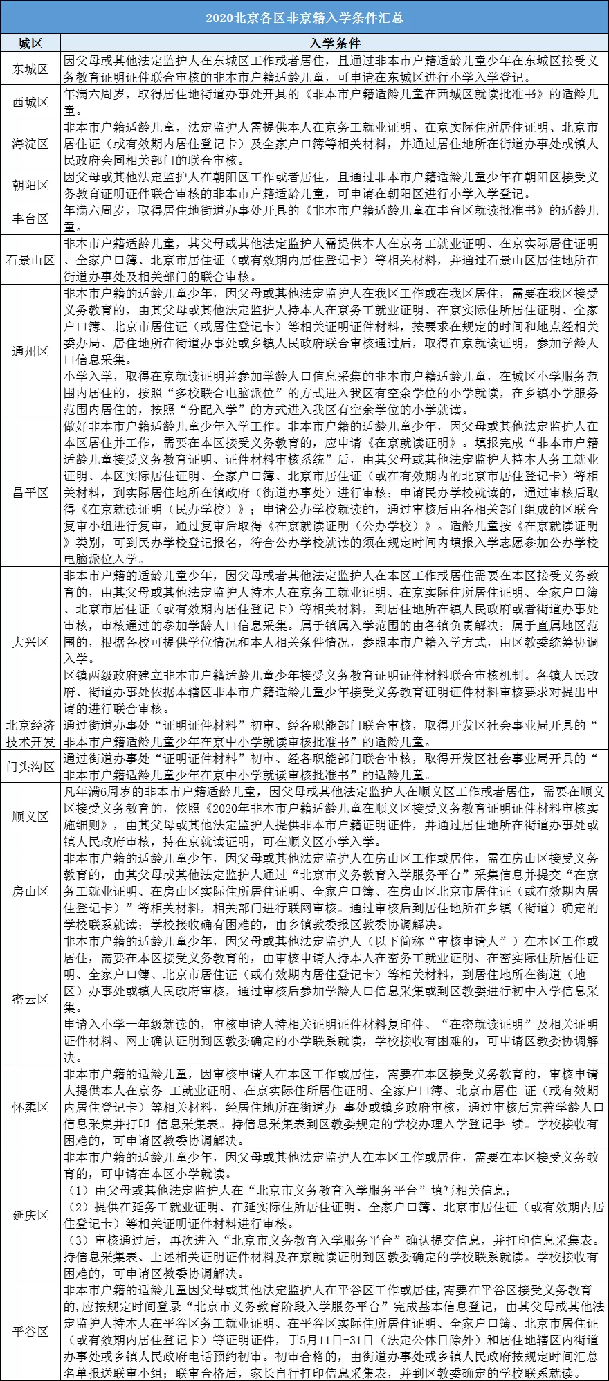
非京籍适龄儿童入学条件
参考2020年幼升小入学政策要求,非京籍一般需准备“四证”,但因北京各区幼升小入学政策不同,具体非京籍入学条件有所差异,建议2021年幼升小及2022年幼升小入学家长,可参考入学城区政策要求为准:

按京籍对待适龄儿童入学
还想知道自家孩子是不是属于按京籍对待人群,北京幼升小网整理了按京籍对待适龄儿童人群及所需材料,赶紧来对照看看!

声明:本文由北京幼升小网团队原创整理制作,转载请注明来源和出处,否则追究法律责任。

























