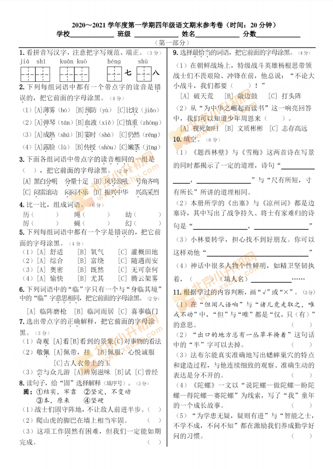
顺义区2020-2021学年度第一学期四年级语文期末 题出炉,想了解顺义区四年级语文期末 考了什么内容?北京幼升小网团队为您分享相关内容。
顺义区2020-2021学年度第一学期四年级语文期末 卷


2021-01-11 15:54|编辑: 佳佳|阅读: 4267
摘要
顺义区2020-2021学年度第一学期四年级语文期末 题出炉,想了解顺义区四年级语文期末 考了什么内容?北京幼升小网团队为您分享相关内容。
顺义区2020-2021学年度第一学期四年级语文期末 题出炉,想了解顺义区四年级语文期末 考了什么内容?北京幼升小网团队为您分享相关内容。

0
收藏
微信扫一扫分享
微信里点“发现”
扫一下二维码便可将本文分享至朋友圈
上一篇:昌平区和谐家园东侧规划小学2021年9月完工
下一篇:房山区小学2020-2021学年第一学期期末 试卷汇总
没有更多了