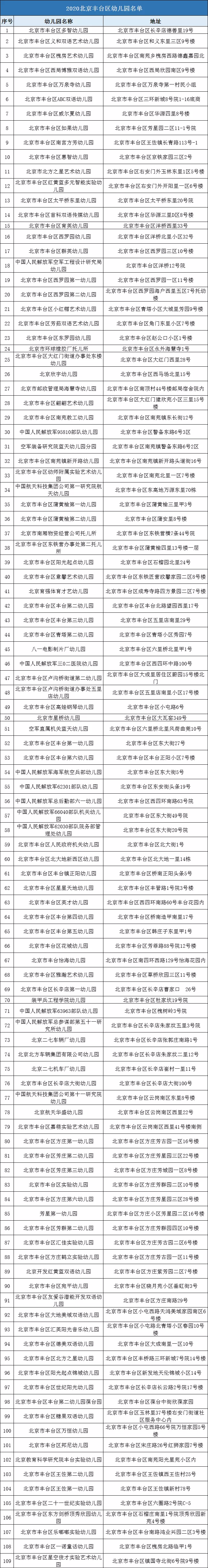
2021年幼儿入园即将开始,家长们都准备好了吗?今天,北京幼升小网团队整理了丰台区幼儿园全名单,共计109所!赶紧看看哪所离您家最近。
丰台区幼儿园名单

以上就是整理的109所丰台区幼儿园名单和地址,供各位家长查看。
声明:本文由北京幼升小网团队原创整理制作,转载请注明来源和出处,否则追究法律责任。

2021-02-08 13:59|编辑: 湛老师|阅读: 1839
摘要
2021幼儿园的家长注意了,您清楚丰台区有哪些幼儿园吗?北京幼升小网团队整理了该区幼儿园全名单,赶紧一起看过来。
2021年幼儿入园即将开始,家长们都准备好了吗?今天,北京幼升小网团队整理了丰台区幼儿园全名单,共计109所!赶紧看看哪所离您家最近。

以上就是整理的109所丰台区幼儿园名单和地址,供各位家长查看。
声明:本文由北京幼升小网团队原创整理制作,转载请注明来源和出处,否则追究法律责任。
2021年北京幼儿园入园应该怎么准备
2021幼儿园:西城区入园报名方式及幼儿园名单分享
0
收藏
微信扫一扫分享
微信里点“发现”
扫一下二维码便可将本文分享至朋友圈
上一篇:丰台区金贝德实验幼儿园2021年春季招生摸底调查开始啦
下一篇:2021幼儿园:丰台区民办幼儿园名单审批结果出炉
没有更多了