2021年幼升小家长注意,非京籍幼升小需要满足哪些入学条件?北京幼升小网整理了相关内容,分享给各位家长参考。
北京各区非京籍入学条件
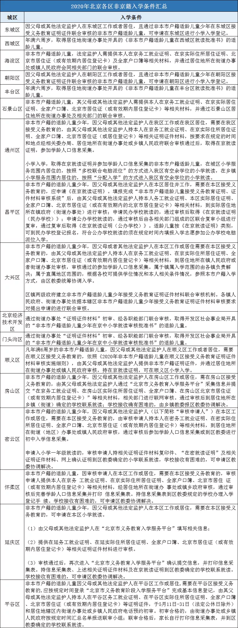
目前,2021年幼升小政策暂未出台,京京依据2020年幼升小政策整理各区非京籍入学条件,大家可以参考准备,最终请以入学当年实际要求为准:

声明:本文由北京幼升小网团队原创整理制作,转载请注明来源和出处,否则追究法律责任。

2021-02-19 16:40|编辑: 湛老师|阅读: 5551
摘要
2021幼升小的家长注意啦,北京各区非京籍入学条件,您已经清楚了吗?北京幼升小网团队整理了相关内容,来看看具体内容。
2021年幼升小家长注意,非京籍幼升小需要满足哪些入学条件?北京幼升小网整理了相关内容,分享给各位家长参考。
目前,2021年幼升小政策暂未出台,京京依据2020年幼升小政策整理各区非京籍入学条件,大家可以参考准备,最终请以入学当年实际要求为准:

声明:本文由北京幼升小网团队原创整理制作,转载请注明来源和出处,否则追究法律责任。
2021年丰台区非京籍幼升小这些政策要求已明确
2021年房山区非京籍幼升小这些政策要求已明确
0
收藏
微信扫一扫分享
微信里点“发现”
扫一下二维码便可将本文分享至朋友圈
上一篇:2021年房山区非京籍幼升小这些政策要求已明确
下一篇:2021年非京籍幼升小社保要求不符合怎么办
没有更多了