朝阳区持北京市工作居住证入学流程来啦,2021幼升小的家长帮赶紧和北京幼升小网团队整理了相关内容,赶紧一起来看吧。
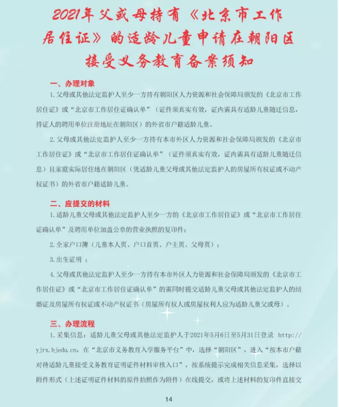
持北京市工作居住证入学流程


声明:本文由北京幼升小网团队原创整理制作,转载请注明来源和出处,否则追究法律责任。

2021-04-29 11:24|编辑: 湛老师|阅读: 1365
摘要
2021幼升小的家长注意,北京幼升小网团队整理了朝阳区持北京市工作居住证入学流程,赶紧一起来看看。
朝阳区持北京市工作居住证入学流程来啦,2021幼升小的家长帮赶紧和北京幼升小网团队整理了相关内容,赶紧一起来看吧。
持北京市工作居住证入学流程


声明:本文由北京幼升小网团队原创整理制作,转载请注明来源和出处,否则追究法律责任。
2025年西城区幼升小入学政策大汇总:义务教育入学政策、非京籍四证审核细则、信息采集、招生简章...
官方发布!北京市西城区教育委员会关于西城区2025年义务教育阶段入学工作的实施意见
2025年朝阳区非本市户籍适龄儿童少年入学审核实施细则
2025年丰台区非本市户籍适龄儿童少年入学审核实施细则
《北京市工作居住证》持证家长必读:随迁子女医保参保与缴费全流程指南
0
收藏
微信扫一扫分享
微信里点“发现”
扫一下二维码便可将本文分享至朋友圈
上一篇:2021年朝阳区非京籍幼升小全家户口簿材料要求
下一篇:2021年朝阳区幼升小入学政策变化要点
没有更多了