2021年朝阳区非京籍租房家长注意,近期很多家长咨询北京幼升小网信息采集之后做什么?下一步做什么?赶紧来看看~
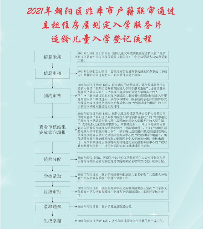
朝阳区非京籍入学流程
朝阳区非京籍租房幼升小家长在北京市义务教育入学服务平台进行信息采集填报后,还需要在朝阳区义务教育入学转学系统进行填报预约,如下图所示:

提醒:2021年朝阳区非京籍材料审核为线上审核材料或将材料交至审核材料专用箱进行审核;
非京籍租房家长们在北京义务教育入学转学系统进行信息采集填报后,等待街道办初审,以及联审;
审核通过后家长们需在朝阳区义务教育入学转学系统进行注册预约,预约后按照系统提示在线提交材料附件或直接交到小招办收取材料专用箱,进行审核;
材料审核通过后,家长们需再次登录朝阳区义务教育入学转学系统进行意向学校填报,之后等待统筹分配,查询分配结果。
声明:本文由北京幼升小网团队原创整理制作,转载请注明来源和出处,否则追究法律责任。

























