2021年昌平区小学招生简章正式公布,2021年幼升小报名昌平区南邵中心小学条件是什么?昌平区南邵中心小学招生范围有哪些?昌平区南邵中心小学报名提供哪些材料?北京幼升小网团队为您分享昌平区南邵中心小学招生简章。
2021年昌平区南邵中心小学招生简章


根据北京市、昌平区义务教育阶段入学工作的有关规定,现将我校2021年新生入学登记有关事项通告如下:
一、登记审核入学资料时间和地点
登记时间
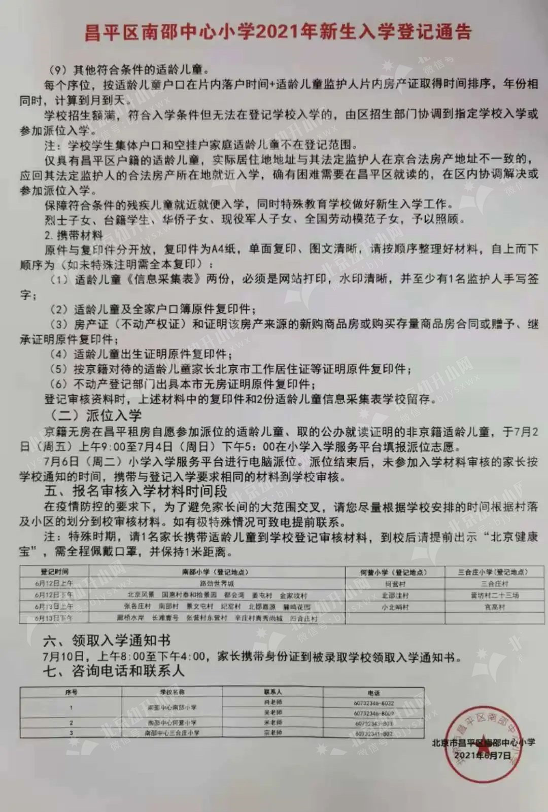
6月12日(周六)上午8:30至11:30
下午2:00至5:00
6月13日(周日)上午8:30至11:30
下午2:00至5:00
登记地点:

二、登记对象和招生计划
学校服务范围内2015年8月31日(含)前出生的符合昌平区义务教育阶段小学入学条件的适龄儿童。
2021年我校计划招收南邵小学7个教学班;何营小学2个教学班;三合庄小学1个教学班。班额原则上控制在40人以内。
三、学校招生范围
1.单校划片服务范围

2.如有空余学位参加区域多校派位入学
四、入学方式
(一)单校划片招生和多校限额招生按序位登记入学
1.登记序位:综合房产、户籍、居住年限等因素,无论是单校划片服务范围内的适龄儿童还是选择多校限额招生的适龄儿童,均按如下次序入学,额满为止。
(1)适龄儿童实际居住地(房屋产权所有人为其父、母或适龄儿童本人)与适龄儿童或其父母户籍均在学校服务片内。
(2)适龄儿童父母全市无房,实际居住地(房屋产权所有人为其(外)祖父母)在学校服务片内,且三代同一个户口簿,户口地址在学校服务片内。
(3)适龄儿童实际居住地(房屋产权所有人为其父母或适龄儿童本人)在学校服务片内,户籍在片区外,昌平区内。
(4)适龄儿童父母全市无房,实际居住地(房屋产权所有人为其(外)祖父母)在学校服务片内,且三代在一个户口簿,户籍在片区外,昌平区内。
(5)适龄儿童实际居住地(房屋产权所有人为其父母或适龄儿童本人)在学校服务片内,户籍在本市其他区。
(6)适龄儿童其父母全市无房,实际居住地(房屋产权所有人为其(外)祖父母)在学校服务片内,且三代同一个户口簿,户籍在本市其他区。
(7)适龄儿童其父母至少一方持北京市工作居住证,或北京市常住户籍、台胞、华侨、在京在站博士后研究人员、符合随军落户条件的现役军人,实际居住地(房屋产权所有人为其父母)在学校服务片内。
(8)适龄儿童户籍落户在军产房或随父母落户在单位集体户或随父母落户在以(外)祖父母房产地址的家庭户在学校服务片区内。
(9)其他符合条件的适龄儿童。
每个序位,按适龄儿童户口在片内落户时间+适龄儿童监护人片内房产证取得时间排序,年份相同时,计算到月到天。
学校招生额满,符合入学条件但无法在登记学校入学的,由区招生部门协调到指定学校入学或参加派位入学。
注:学校学生集体户口和空挂户家庭适龄儿童不在登记范围。
仅具有昌平区户籍的适龄儿童,实际居住地地址与其法定监护人在京合法房产地址不一致的,应回其法定监护人的合法房产所在地就近入学,确有困难需要在昌平区就读的,在区内协调解决或参加派位入学。
保障符合条件的残疾儿童就近就便入学,同时特殊教育学校做好新生入学工作。
烈士子女、台籍学生、华侨子女、现役军人子女、全国劳动模范子女,予以照顾。
2.携带材料(学校根据实际情况补充)
原件与复印件分开放,复印件为A4纸,单面复印、图文清晰,请按顺序整理好材料,自上而下顺序为(如未特殊注明需全本复印):
(1)适龄儿童《信息采集表》两份,必须是网站打印,水印清晰,并至少有1名监护人手写签字;
(2)适龄儿童及全家户口簿原件复印件;
(3)房产证(不动产权证)和证明该房产来源的新购商品房或购买存量商品房合同或赠予、继承证明原件复印件;
(4)适龄儿童出生证明原件复印件;
(5)按京籍对待的适龄儿童家长北京市工作居住证等证明原件复印件;
(6)不动产登记部门出具本市无房证明原件复印件;
登记审核资料时,上述材料中的复印件和2份适龄儿童信息采集表学校留存。
(二)派位入学
京籍无房在昌平租房自愿参加派位的适龄儿童、取得公办就读证明的非京籍适龄儿童,于7月2日(周五)上午9:00至7月4日(周日)下午5:00在小学入学服务平台填报派位志愿。
7月6日(周二)小学入学服务平台进行电脑派位。派位结束后,未参加入学材料审核的家长按学校通知的时间,携带与登记入学要求相同的材料到学校审核。
五、报名审核入学材料时间段

在疫情防控的要求下,为了避免家长间的大范围交叉,请您尽量根据学校安排的时间根据村落及小区的划分到校审核材料。如有极特殊情况可致电提前联系。
注:特殊时期,请1名家长携带适龄儿童到学校登记审核材料,到校后请提前出示“北京健康宝”,需全程佩戴口罩,并保持1米距离。
六、领取入学通知书
7月10日,上午8:00至下午4:00,家长携带身份证到被录取学校领取入学通知书。
七、咨询电话和联系人

北京市昌平区南邵中心小学
2021年6月
声明:本文为北京幼升小用户提供,北京幼升小网授权发布,如有转载请联系北京幼升小网获取批准授权转载,否则追究法律责任

























