2022年非京籍幼升小家长注意!想在海淀区入学,需要提供哪些材料,满足哪些要求?有哪些要点需注意?快跟北京幼升小网团队一起来看看。
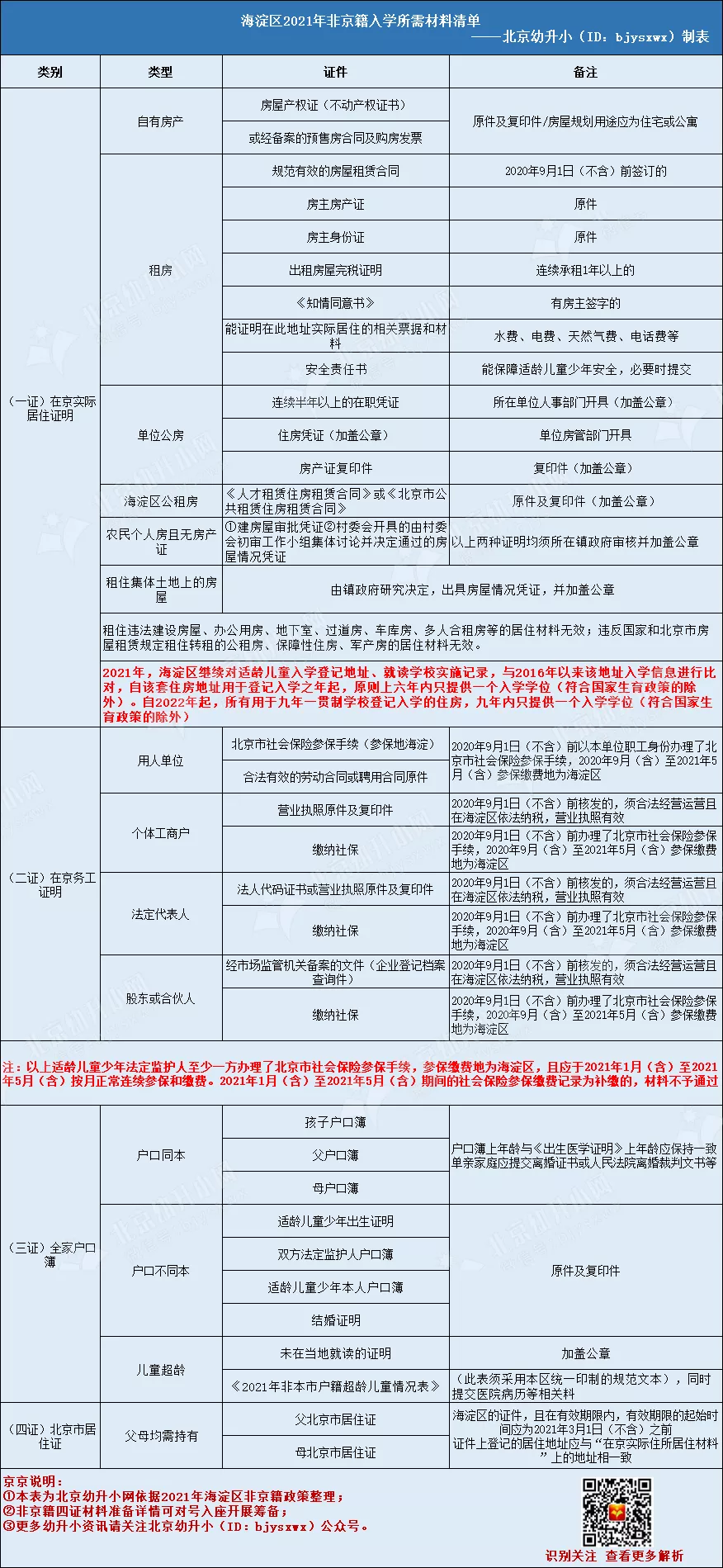
海淀区非京籍入学材料

提醒:2022年海淀区家长注意,海淀区幼升小要求:
自2022年起,所有用于九年一贯制学校登记入学的住房,九年内只提供一个入学学位(符合国家生育政策的除外)。
2019年1月1日后在海淀区新登记并取得房屋不动产权证书的住房用于申请入学的,通过电脑派位的方式多校划片入学。
对2020年后新建的小学和中学新增设的小学部,继续实施多校划片,通过电脑派位的方式招收一年级新生。
经区教委批准与中学建立对口直升机制的小学,其新招收的小学生,六年后毕业升学按照区教委批准的中学对口直升计划登记入学。
自2022年1月1日后,户籍从外省市或本市其他区迁入海淀区的适龄儿童申请入小学时,不再对应登记入学划片学校,在区内协调解决。
声明:本文由北京幼升小网团队原创整理制作,转载请注明来源和出处,否则追究法律责任。

























