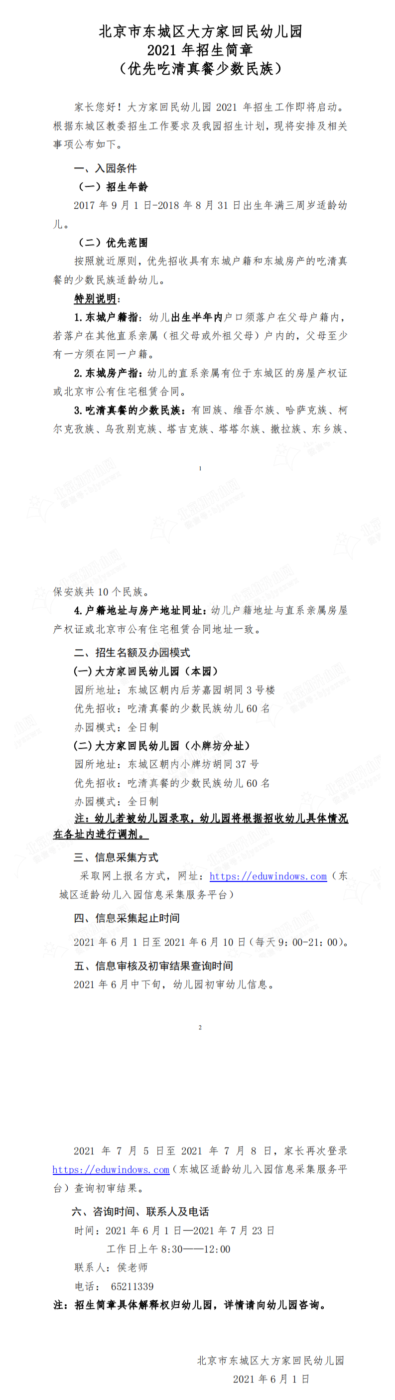
2021年东城区大方家回民幼儿园招生简章正式公布,2021年报名东城区大方家回民幼儿园条件是什么?东城区大方家回民幼儿园报名提供哪些材料?北京幼升小网团队为您分享东城区大方家回民幼儿园招生简章。
2021年东城区大方家回民幼儿园招生简章

声明:本文为北京幼升小用户提供,北京幼升小网授权发布,如有转载请联系北京幼升小网获取批准授权转载,否则追究法律责任。

2021-06-30 10:55|编辑: 阿奇|阅读: 980
摘要
2021年东城区大方家回民幼儿园招生工作启动,招生条件是什么?2021年东城区家长什么时候前往大方家回民幼儿园报名?北京幼升小网团队为您分享2021年东城区大方家回民幼儿园招生简章。
2021年东城区大方家回民幼儿园招生简章正式公布,2021年报名东城区大方家回民幼儿园条件是什么?东城区大方家回民幼儿园报名提供哪些材料?北京幼升小网团队为您分享东城区大方家回民幼儿园招生简章。

声明:本文为北京幼升小用户提供,北京幼升小网授权发布,如有转载请联系北京幼升小网获取批准授权转载,否则追究法律责任。
2025年怀柔区小学招生简章汇总
2025年北京幼儿园入园全年大事件:入园摸底信息采集、体检、招生动态、新建园、普惠园...
北京16区2026年幼升小小升初入学政策查询入口(义教政策/信息采集/材料审核/招生简章/小学报名)
2026年昌平区小学招生简章大汇总
2026年通州区小学招生简章大汇总
0
收藏
微信扫一扫分享
微信里点“发现”
扫一下二维码便可将本文分享至朋友圈
上一篇:房山区天之骄子智能开发幼儿园2021学年度幼儿入园摸底调研
下一篇:2021年昌平区培杰锦程幼儿园招生简章
没有更多了