2021年幼升小录取进行时,也有部分孩子被协调入学,哪类人群哪些入学人群容易被协调?孩子会被协调到哪所小学?今天,就为各位家长整理了相关内容,一起来看看吧。
协调入学
北京幼升小家长注意,从近几年小学入学情况来看,部分学区内小学由于报名人数过多,招生学位有限等各种原因,会有协调情况发生。根据学校招生实际情况,部分顺位靠后的孩子家长,将会陆续收到学校电话通知,要求家长在规定时间段内到校(教委)填写协调协议,会将孩子协调分配到同学区或者同城区的其它学校。
根据2021年家长反馈信息,京京整理部分小学协调入学相关信息,仅供各位家长参考,由于各区各小学情况不一,最终请以入学当年实际要求为准!
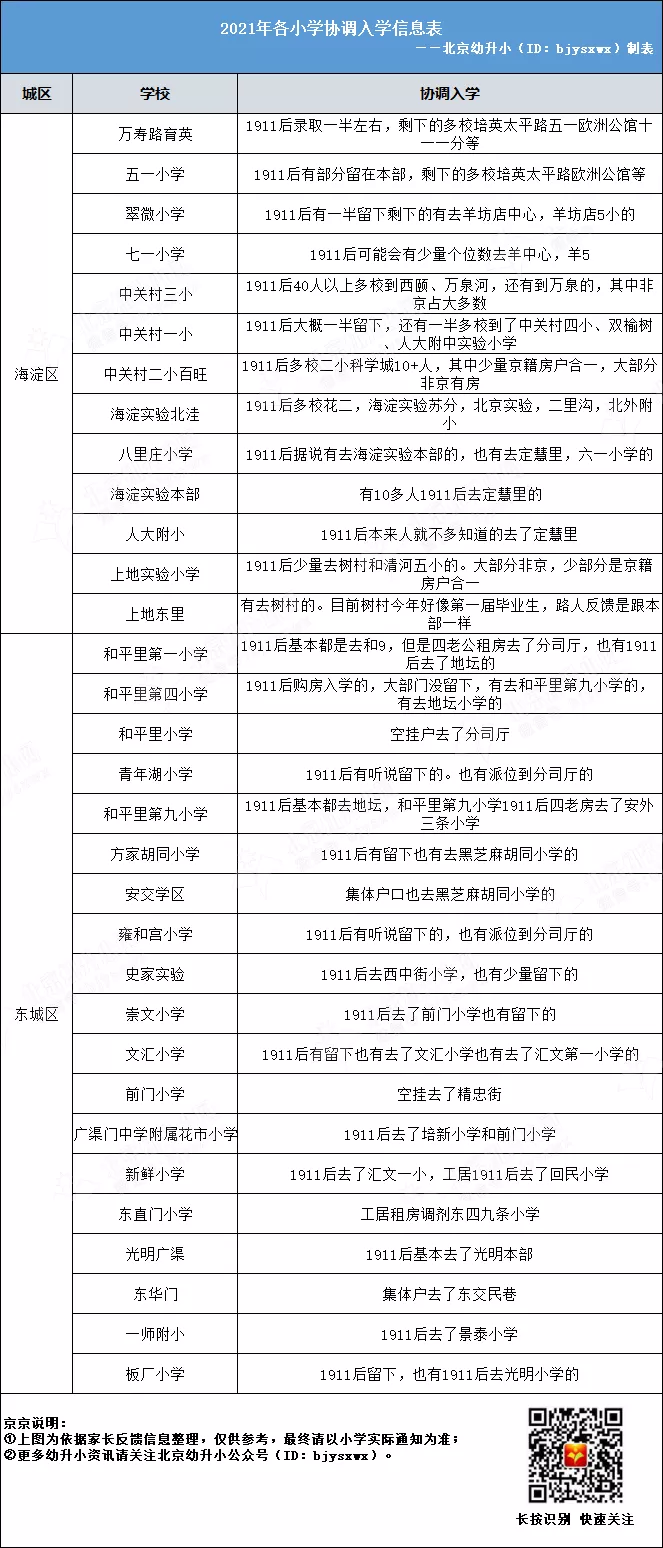
2021年各小学协调入学情况汇总

提醒:
1、从目前协调情况来看,协调也是以就近原则进行的,因各小学招生安排有所差异,以上学校协调信息来源于北京幼升小热心用户分享,2022年幼升小家长可以参考,最终请以入学当年实际要求为准;
2、从以上2021年部分小学协调入学情况来看,购房新政对孩子入学有相关影响,部分小学购房新政后房本入学被协调,建议大家提前了解入学城区要求,提早准备。
3、协调学校也不乏好学校,由于入学需求的增多,难免出现学校学位紧张协调情况,诸多家长潜意识觉得孩子会协调到普小,其实不然,建议各位家长可以提前了解学校往年招生入学情况,提早准备。
声明:本文由北京幼升小网团队原创整理制作,转载请注明来源和出处,否则追究法律责任。

























