2021年西城区大部分小学录取通知已经发布,大家可以在西城区入学服务系统或信息采集系统内查看,也有部分孩子被协调入学了,北京幼升小网团队为各位家长整理了西城区部分小学相关内容,一起来看看吧。
根据2021年家长反馈信息,京京整理部分小学协调入学相关信息,仅供各位家长参考,由于各区各小学情况不一,最终请以入学当年实际要求为准!
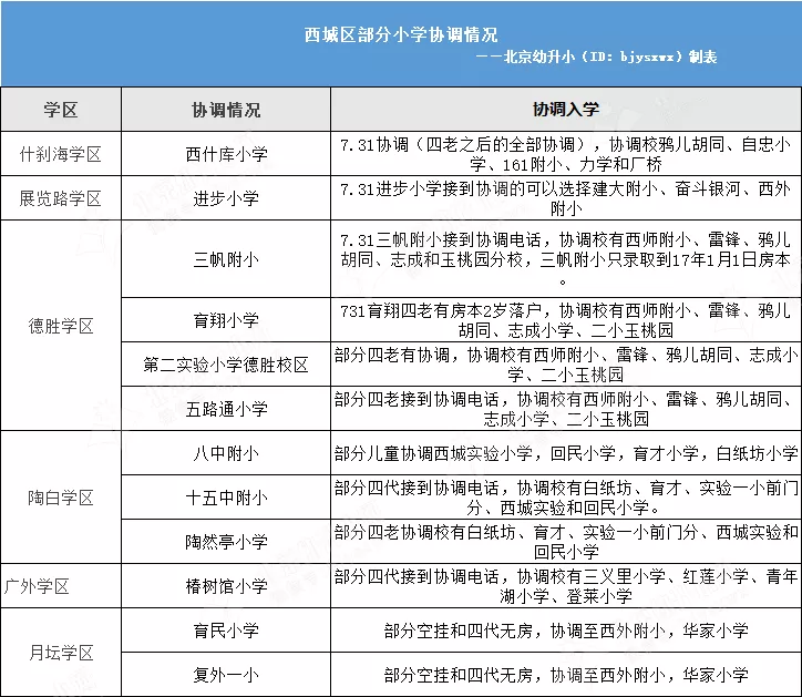
西城区协调入学详情

提醒:
1、从目前协调情况来看,协调也是以就近原则进行的,因各小学招生安排有所差异,以上学校协调信息来源于北京幼升小热心用户分享,2022年幼升小家长可以参考,最终请以入学当年实际要求为准;
2、从以上2021年部分小学协调入学情况来看,购房新政对孩子入学有相关影响,部分小学购房新政后房本入学被协调,建议大家提前了解入学城区要求,提早准备,各位家长可以点击左下角阅读原文,获取入学城区购房新政相关信息。
3、协调学校也不乏好学校,由于入学需求的增多,难免出现学校学位紧张协调情况,诸多家长潜意识觉得孩子会协调到普小,其实不然,建议各位家长可以提前了解学校往年招生入学情况,提早准备。
声明:本文由北京幼升小网团队原创整理制作,转载请注明来源和出处,否则追究法律责任。

























