2022年入学的非京籍入学家长,社保有什么要求?您现在的社保缴纳符合孩子入学要求吗?赶紧提前参考查看。
非京籍社保要求
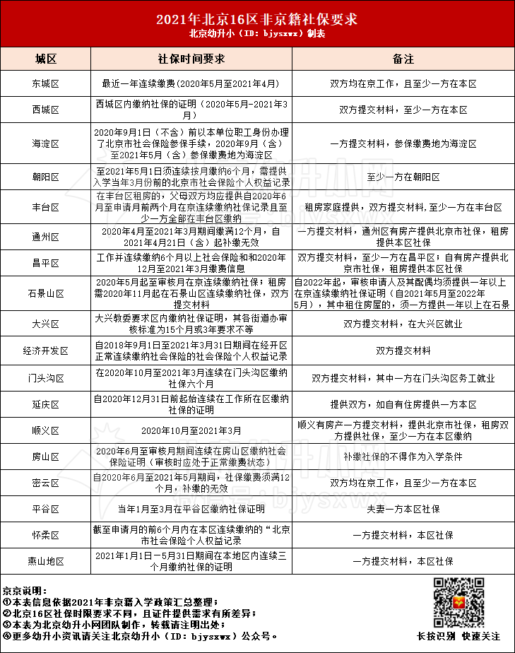
根据2021年相关要求整理了以下非京籍社保要求,赶紧一起来看看吧。

提醒:从上图中可以看出大部分城区要求半年以上社保,并且至少一方在本区缴纳,东城区要求社保满一年,经济技术开发区和大兴部分街道办,要求三年社保,因此对于2022及之后入学的家长,现在就要做好社保的核查工作啦!
另外,2022年幼升小家长需要注意的是,石景山2021年政策中要求:自2022年起,审核申请人及其配偶均须提供一年以上在京连续缴纳社保证明(自2021年5月至2022年5月),其中租住房屋的,须一方提供一年以上在石景山区连续缴纳社保证明。
声明:本文由北京幼升小网团队原创整理制作,转载请注明来源和出处,否则追究法律责任。

























