不少家长疑问孩子明年上学现在租房来得及吗?需要准备哪些材料?注意哪些“槛”?赶紧跟北京幼升小网一起来看看!
2022年非京籍幼升小租房时间要求
2022年非京籍幼升小家长注意,根据目前北京幼升小要求来看,非京籍租房幼升小需准备符合入学城区要求的四证材料,审核通过后,可以在入学城区幼升小。
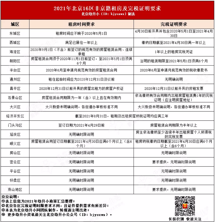
需要提醒大家注意的是,北京16区对非京籍租房时间要求不同,建议大家提前了解入学城区提早准备,京京整理2021年各区非京籍租房要求,赶紧来看您所在城区是如何要求的↓↓↓

划重点:
1.从2021年各区政策要求来看,非京籍租房时间长短有六个月或一年以上要求,2022年幼升小入学家长,如是租房办理上学,建议提前了解所在城区租房时限要求,提前办理租房相关事宜。特别是东西海朝等城区实行六年一学位政策,需提前跟房东协商办理入学等情况。
2.依据2021年东城区、西城区、丰台区、石景山区和北京经济技术开发区政策要求来看,非京籍现在才开始租房或来不及,2022年家长如租房上学,需要提前参考筹备。
3.大部分城区对非京籍租房时间要求在下半年,京京提醒大家注意入学城区相关要求,提前了解提前办理。
声明:本文由北京幼升小网团队原创整理制作,转载请注明来源和出处,否则追究法律责任。

























