2022年北京市工作居住证幼升小家长注意,想让孩子顺利入学,材料可得提前准备!2022年北京市工作居住证幼升小家长需要准备哪些入学材料?哪些是需要提前筹备的?
2022年北京市工作居住证幼升小入学材料

声明:本文由北京幼升小网团队原创整理制作,转载请注明来源和出处,否则追究法律责任。

2021-09-24 10:29|编辑: 小M|阅读: 911
摘要
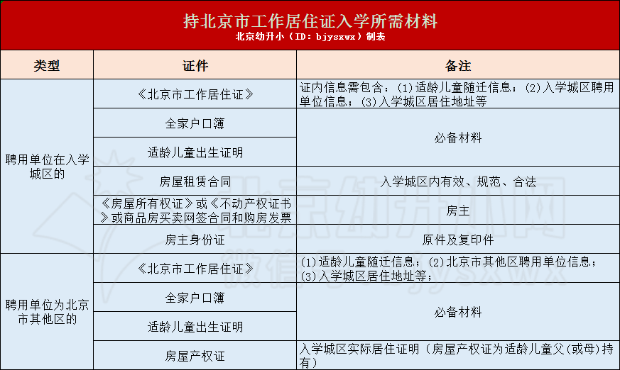
北京幼升小各类人群入学政策不同,且入学材料筹备也有所差异,2022年北京市工作居住证幼升小需要哪些入学材料?北京幼升小网团队为您整理此文,一起来看看!
2022年北京市工作居住证幼升小家长注意,想让孩子顺利入学,材料可得提前准备!2022年北京市工作居住证幼升小家长需要准备哪些入学材料?哪些是需要提前筹备的?

声明:本文由北京幼升小网团队原创整理制作,转载请注明来源和出处,否则追究法律责任。
北京工作居住证办理材料
北京工作居住证办理流程
0
收藏
微信扫一扫分享
微信里点“发现”
扫一下二维码便可将本文分享至朋友圈
上一篇:2022年幼升小朝阳区哪些房产不可作为入学依据
下一篇:2022年幼升小通州区哪些房产不可作为入学依据
没有更多了