北京入园家长注意啦,您知道怀柔区幼儿园地址在哪?您家附近有哪些幼儿园?有没有您想进的幼儿园?与北京幼升小网团队一起来看看!
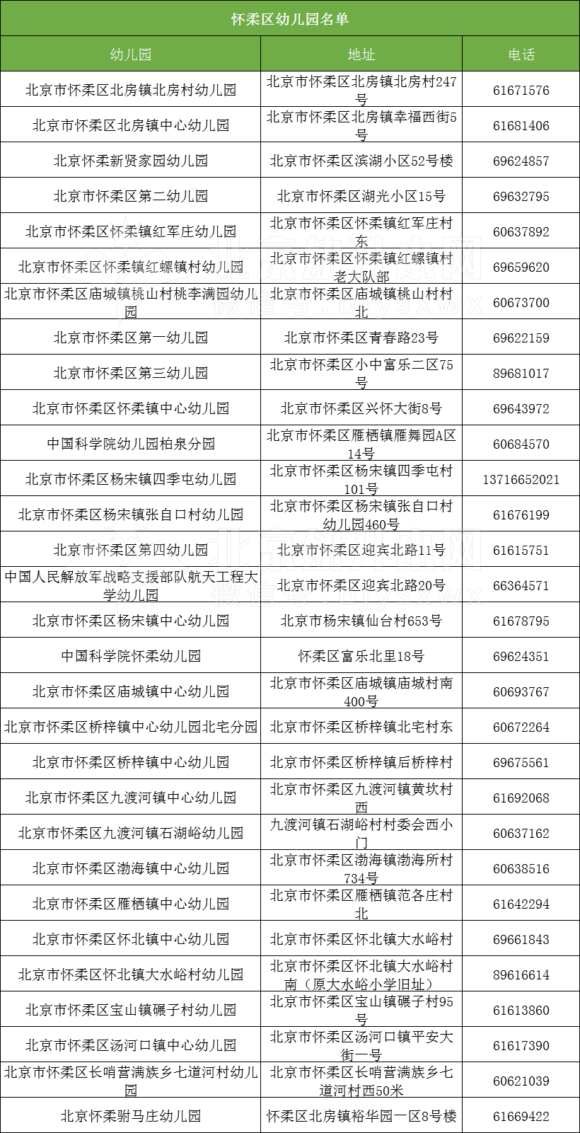
怀柔区幼儿园名单、地址、联系方式

声明:本文来源于首都之窗,由北京幼升小网团队排版编辑,如有侵权,请及时联系管理员删除。

2021-09-24 11:18|编辑: 小M|阅读: 997
摘要
北京市怀柔区入园家长,您知道怀柔区有哪些幼儿园?怀柔区公办园联系方式是多少?具体地址在哪里?北京幼升小网团队为您分享相关内容。
北京入园家长注意啦,您知道怀柔区幼儿园地址在哪?您家附近有哪些幼儿园?有没有您想进的幼儿园?与北京幼升小网团队一起来看看!

声明:本文来源于首都之窗,由北京幼升小网团队排版编辑,如有侵权,请及时联系管理员删除。
2025年幼升小北京民办校招生报名超全信息汇总!附民办校报名入口、校园开放日、学费....
【权威发布】2025年北京16区义务教育入学政策汇总
2025年西城区幼升小入学政策大汇总:义务教育入学政策、非京籍四证审核细则、信息采集、招生简章...
2025年怀柔区义务教育阶段入学工作意见的通知
2025年怀柔区幼儿园招生简章大汇总
0
收藏
微信扫一扫分享
微信里点“发现”
扫一下二维码便可将本文分享至朋友圈
上一篇:顺义区幼儿园名单、地址、联系方式一文全
下一篇:平谷区幼儿园名单、地址、联系方式一文全
没有更多了