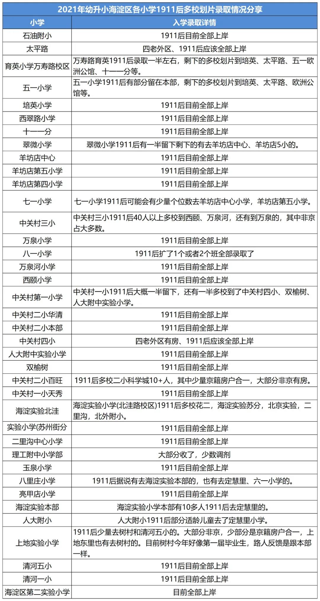
2022年幼升小家长注意啦,您知道海淀区1911后购房,各小学录取情况怎么样?北京幼升小网团队为您分享相关内容。
海淀区1911后多校划片各小学录取情况
温馨提示:如果您不清楚海淀区1911政策,可点击查看:2021年海淀区1911多校划片派位政策详细解读。

声明:本文由北京幼升小网团队原创整理制作,转载请注明来源和出处,否则追究法律责任。

2021-10-08 09:30|编辑: 佳佳|阅读: 2164
摘要
2022年幼升小海淀区1911后购房实行多校划片入学,海淀区各小学录取情况不同,现为您分享海淀区1911后多校划片各小学录取情况。
2022年幼升小家长注意啦,您知道海淀区1911后购房,各小学录取情况怎么样?北京幼升小网团队为您分享相关内容。
温馨提示:如果您不清楚海淀区1911政策,可点击查看:2021年海淀区1911多校划片派位政策详细解读。

声明:本文由北京幼升小网团队原创整理制作,转载请注明来源和出处,否则追究法律责任。
2025年海淀区海淀实验小学登记报名现场报道
2025年海淀区七一小学入学通知书
2025年海淀区中国人民大学附属中学翠微学校小学校区入学录取通知
2026年海淀区小学招生简章大汇总(海淀区各学区小学分布及招生简章)
留意接送安排!北京部分小学本周五放学时间有变,2026年春季社会实践活动安排出炉
0
收藏
微信扫一扫分享
微信里点“发现”
扫一下二维码便可将本文分享至朋友圈
上一篇:2022年海淀区幼升小参考:非京籍入学流程对照
下一篇:2022幼升小:海淀区各类人群入学方式汇总
没有更多了