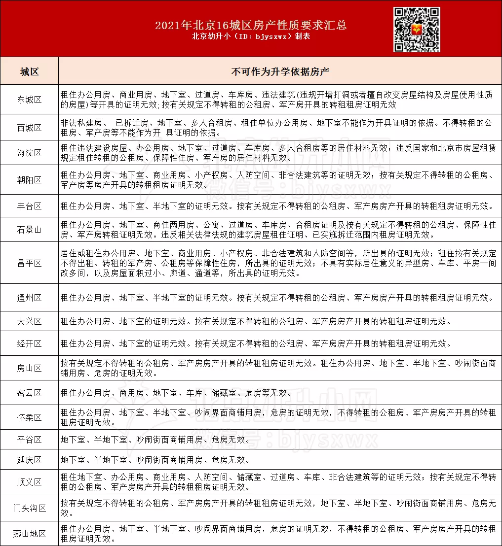
2022年幼升小家长注意啦,咱家房子能作为入学依据吗,以下几类房产需特别注意,详细内容赶紧和北京幼升小网团队一起来看看。
哪些房产性质不能作为升学依据

划重点:
1、各位家长可对照上图,查看咱家房子是否满足入学城区要求,有房产家长可查看房产证,租房家长可咨询房东或者中介;
2、还需要注意的是,部分城区小产权房不能作为入学依据(如朝阳区、昌平区等);共有产权住房属于产权类住房,与其他普通商品住房入学政策一致,是可以作为入学依据,需要家长特别重视。
声明:本文由北京幼升小网团队原创整理制作,转载请注明来源和出处,否则追究法律责任。

























