想在北京上学,社保断缴有影响吗?在这和您说,非京籍幼升小社保断缴影响大,2022年幼升小家长可得放心上!北京各区社保要求不尽相同,详细内容赶紧看下去。
北京各区非京籍社保要求
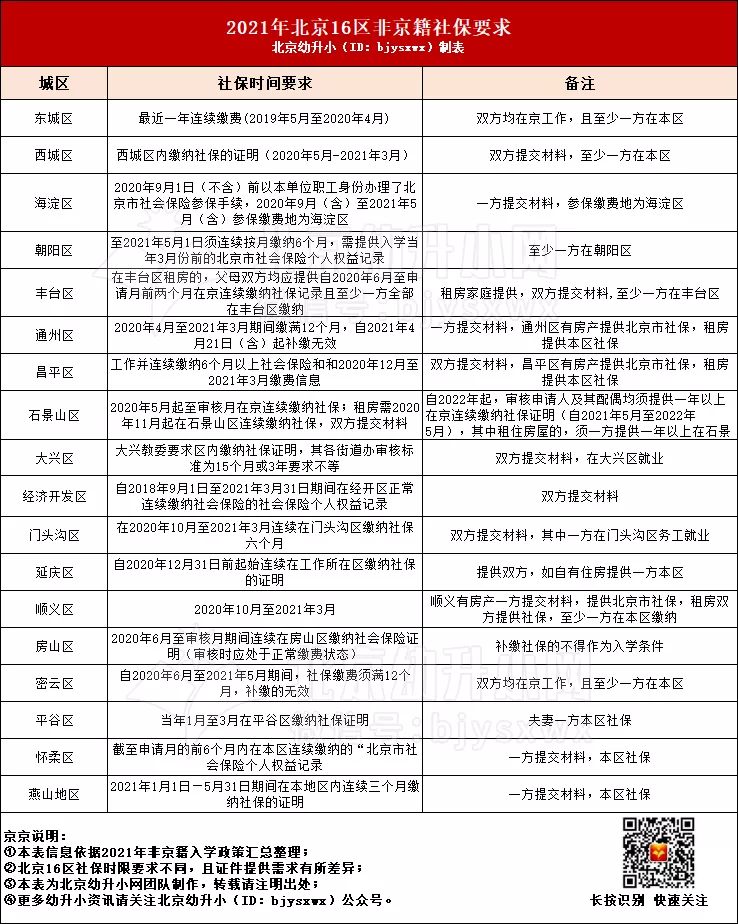
2021年非京籍入学社保要求半年到三年不等,具体要求如下图:

提醒:从上图非京籍社保要求表来看,社保时限要求各区大有不同,特别是非京籍材料还要求提供,父母双方或一方提供材料,且部分城区2021年政策中对2022年非京籍社保要求已明确说明,如
石景山区自2022年起,非本市户籍的适龄儿童少年申请入小学,父母双方或其他法定监护人应在石景山区连续实际居住、在京连续缴纳社保一年以上(自2021年5月至2022年5月)。
除社保缴纳时间外,很多家长对于社保是否可以补缴也很关注,京京在此和您说,从2021年北京幼升小要求来看,大部分城区要求处于正常缴费(或连续缴纳)状态,补缴无效,建议2022年幼升小家长及时对照查看社保是否处于正常连续缴纳状态。
注明:部分城区要求,社保缴纳单位名单与劳动合同单位名称保持一致。
声明:本文由北京幼升小网团队原创整理制作,转载请注明来源和出处,否则追究法律责任。

























