北京幼升小网

登录 | 注册

热门
2022幼升小:这些房产性质在孩子上学时是雷区

2021-11-25 11:22|编辑: 湛老师|阅读: 661

摘要

2022幼升小的家长注意,这些房产性质在孩子上学时是雷区您真的清楚了吗?赶紧和北京幼升小网团队一起来看看详细内容。

2022年幼升小家长注意,这些房产性质不能作为入学依据,买房租房家长都得清楚!赶紧和北京幼升小网团队一起来看看详细内容。

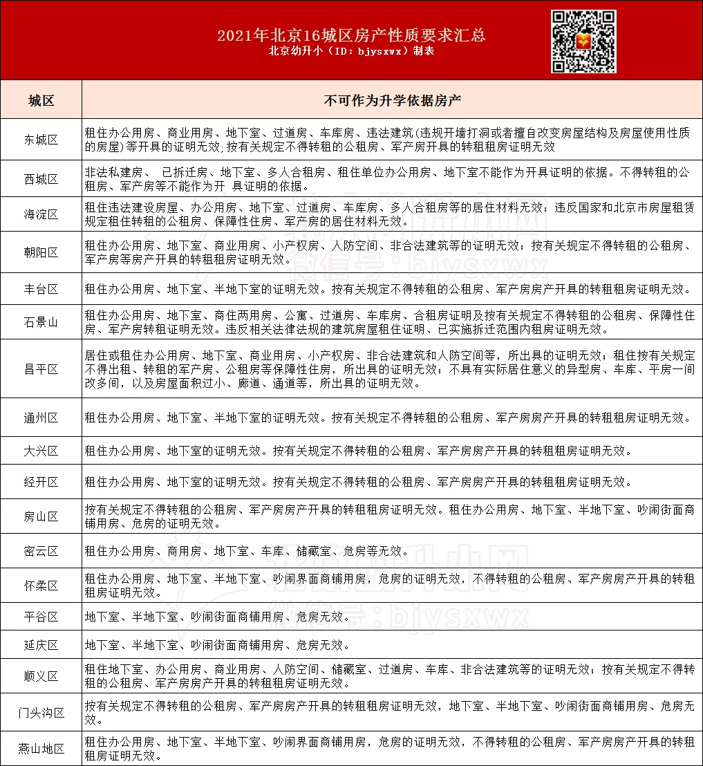
哪些房产性质不能作为升学依据

划重点:

1、各位家长可对照上图,查看咱家房子是否满足入学城区要求,有房产家长可查看房产证,租房家长可咨询房东或者中介;

2、还需要注意的是,部分城区小产权房不能作为入学依据(如朝阳区、昌平区等);共有产权住房属于产权类住房,与其他普通商品住房入学政策一致,是可以作为入学依据,需要家长特别重视。

声明:本文由北京幼升小网团队原创整理制作,转载请注明来源和出处,否则追究法律责任。

2022幼升小:京籍适龄儿童想要顺利入学需要满足哪些入学条件

2022年幼升小通州区京籍小学入学数据调查系统操作流程

0

收藏

分享到:

微信扫一扫分享

QR Code

微信里点“发现”

扫一下二维码便可将本文分享至朋友圈

报错
房产性质2022幼升小

没有更多了

  • 入学交流群

  • 非京籍四证

  • 入学材料

  • 2026年幼升小

  • 六年一学位政策

  • 新购房多校划片

  • 2026年北京学区划片

  • 2026年北京幼升小入学材料

  • 2026年非京籍四证

  • 2026年非京籍幼升小

  • 2026年北京中小学寒假

  • 2026年北京幼升小入学政策

  • 资料下载

    资料下载

  • 划片查询

    划片查询

  • 材料核查

    材料核查

  • 入园报名

    入园报名

  • 入学政策

    入学政策

  • 进群交流

    进群交流

  • 材料办理

    材料办理

  • 入学答疑

    入学答疑

  • 学位政策

    学位政策

长按下方二维码,保存本地,在微信中打开

北京幼升小

bjysxwx 复制