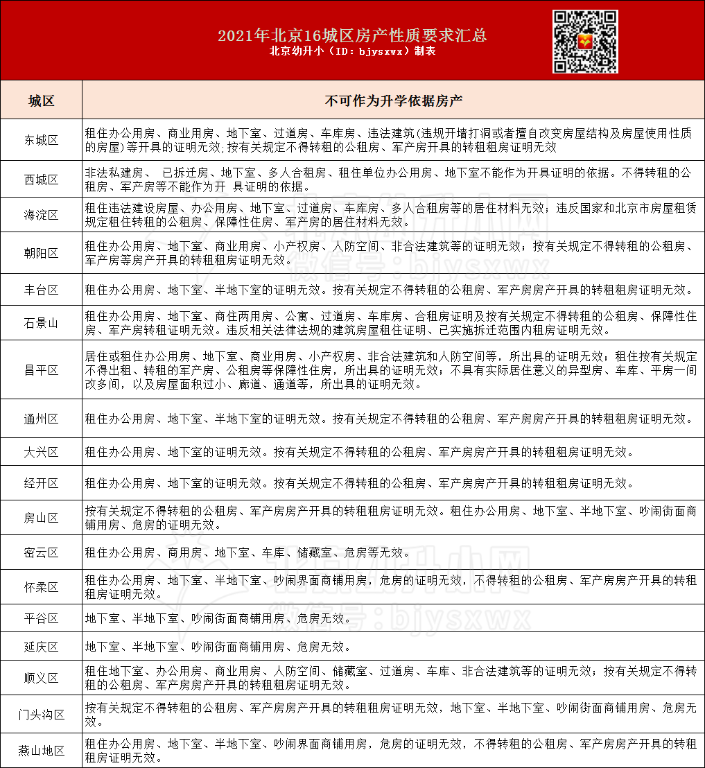
2022年幼升小哪些房产不可作为入学依据?各区对房产性质的要求各不相同,与北京幼升小网团队一起来看看!
2022年幼升小哪些房产不可作为入学依据

划重点:①个别城区针对合租、小产权房(如朝阳区、昌平区等)等也说明不能作为依据,各位家长需尽快核查;
②共有产权住房属于产权类住房,与其他普通商品住房入学政策一致,是可以作为入学依据,各位家长需清楚;
③每个区要求不尽相同一般是违建房、转租公租房、商业用房、地下室、不得转租的军产房等不能作为入学依据,具体还要以入学当年实际要求为准。
④建议有房产家长可查看房产证,租房家长可咨询房东或者中介,以免耽误孩子顺利入学。
声明:本文由北京幼升小网团队原创整理制作,转载请注明来源和出处,否则追究法律责任。

























