2022年幼升小,非京籍人群需要缴纳完税证明吗?具体缴纳多长时间的呢?与北京幼升小网团队一起来看看!
非京籍租房完税证明开具时间
北京16区非京籍幼升小租房完税证明要求不同,需要注意的是,大部分城区要求租住地下室、过道房、办公用房等不能作为入学依据,建议2022年幼升小家长提前了解准备。
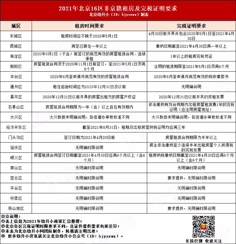
参考2021年政策来看,京京整理了各区非京籍幼升小租房完税证明时间要求如下:

划重点:
从2021年非京籍租房完税证明办理表可以看出,东城、西城、海淀等入学要求租房至少一年以上,如果非京籍租房家长确定好入学城区的话,现在就可以开始准备了!
其中经济技术开发区要求租房满三年,2022年及之后开发区家长请注意,非京籍租房入学要求较高,建议提前筹备,因2022年政策还没有出台,具体完税证明时限要求请以入学当年为准。
声明:本文由北京幼升小网团队原创整理制作,转载请注明来源和出处,否则追究法律责任。

























