北京租房家长注意!2022年租房上学这个证件不能忽视,需要提前准备——租房完税证明!如果您还不清楚怎么办理?赶紧和北京幼升小网团队一起来看看详细内容。
从2021年各区入学政策来看,大部分区非京籍租房需要提供完税证明,部分城区持工作居住证租房幼升小需提供完税证明,建议大家一定要提前了解对照筹备!
京籍租房幼升小要求
2022年幼升小家长注意,根据目前北京幼升小要求,
京籍适龄儿童在户籍区租房,暂未要求提供租房完税证明;
京籍无房在非户籍区租房入学,目前要求在非户籍区租房工作满三年,需提供三年社保、租房合同等证明,其中,部分城区要求提供三年租房完税证明,建议大家以入学城区实际要求为准。
工居租房完税证明要求
2022年持工作居住证幼升小家长注意,参考2021年幼升小政策中各区对工作居住证租房完税没有详细说明;
据北京幼升小网热心用户反馈:海淀区部分学区要求持工作居住证租房幼升小需缴纳半年至一年的完税证明;其他城区幼升小政策中暂无相关说明。
京京建议2022年幼升小家长参考入学城区要求提前准备,最终请以入学当年实际要求为准。
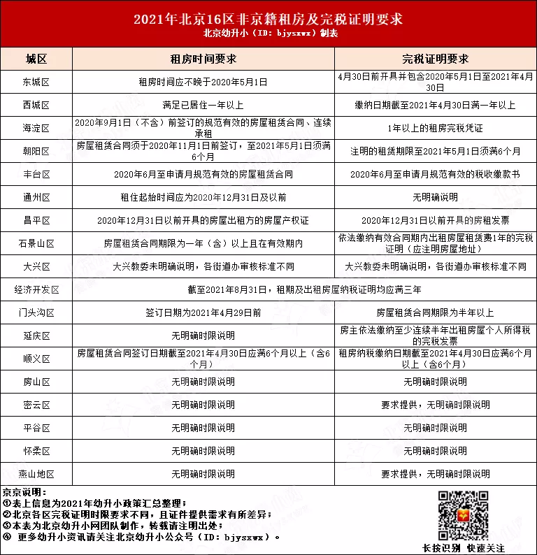
非京籍租房及完税证明要求
北京16区非京籍幼升小租房完税证明要求不同,需要注意的是,大部分城区要求租住地下室、过道房、办公用房等不能作为入学依据,建议2022年幼升小家长提前了解准备。
参考2021年政策来看,京京整理了各区非京籍幼升小租房完税证明时间要求如下:

划重点:
从2021年非京籍租房完税证明办理表可以看出,东城、西城、海淀等入学要求租房至少一年以上,如果非京籍租房家长确定好入学城区的话,现在就可以开始准备了!
其中经济技术开发区要求租房满三年,2022年及之后开发区家长请注意,非京籍租房入学要求较高,建议提前筹备,因2022年政策还没有出台,具体完税证明时限要求请以入学当年为准。
声明:本文由北京幼升小网团队原创整理制作,转载请注明来源和出处,否则追究法律责任。

























