2022年海淀区幼升小家长请注意,海淀区有几大学区,学区内都有哪些小学?海淀区学区划分表一起来了解下。
提醒:以下内容仅供参考,如有变动,具体请以入学当年实际要求为准图片更多内容可持续关注北京幼升小网动态。
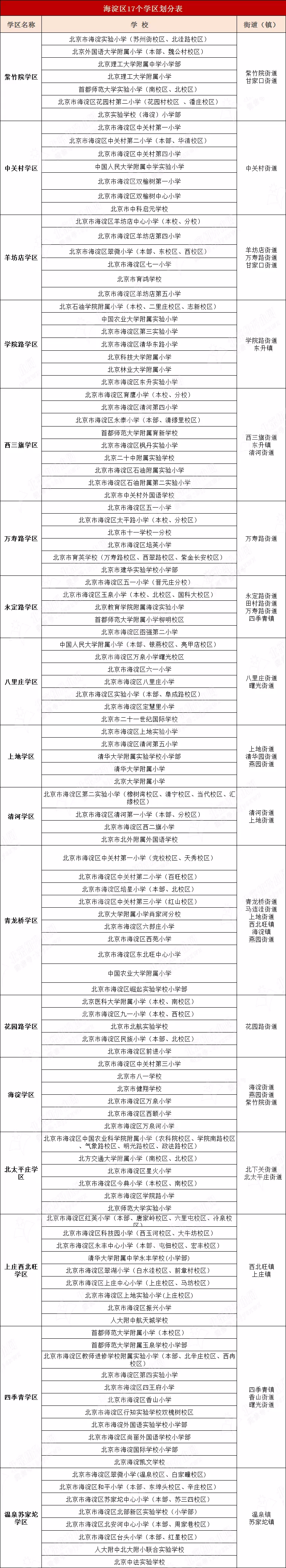
海淀学区划分
根据海淀区往年公布的学区划分来看,共分为17个学区,目前暂未发布相关调整信息,学区内小学情况如下图所示,最终请以入学当年实际情况为准:

说明:从2021年北京幼升小入学情况来看,海淀区继续实行单校划片与多校划片相结合的入学方式,而多校划片派位入学,主要依据就近原则在本学区或临学区及全区内,因此学区划分表是重要参考依据,请各位家长务必提前查看入学城区学区划分,清楚学区内小学分布情况!
声明:本文由北京幼升小网团队原创整理制作,转载请注明来源和出处,否则追究法律责任。

























