2022年非京籍幼升小租房要求较多,且北京16区时限要求不同,因此北京幼升小网团队提醒大家一定要提前弄明白各区对租房的要求,提前准备,才不至于在材料审核时“碰壁”!
非京籍租房入学
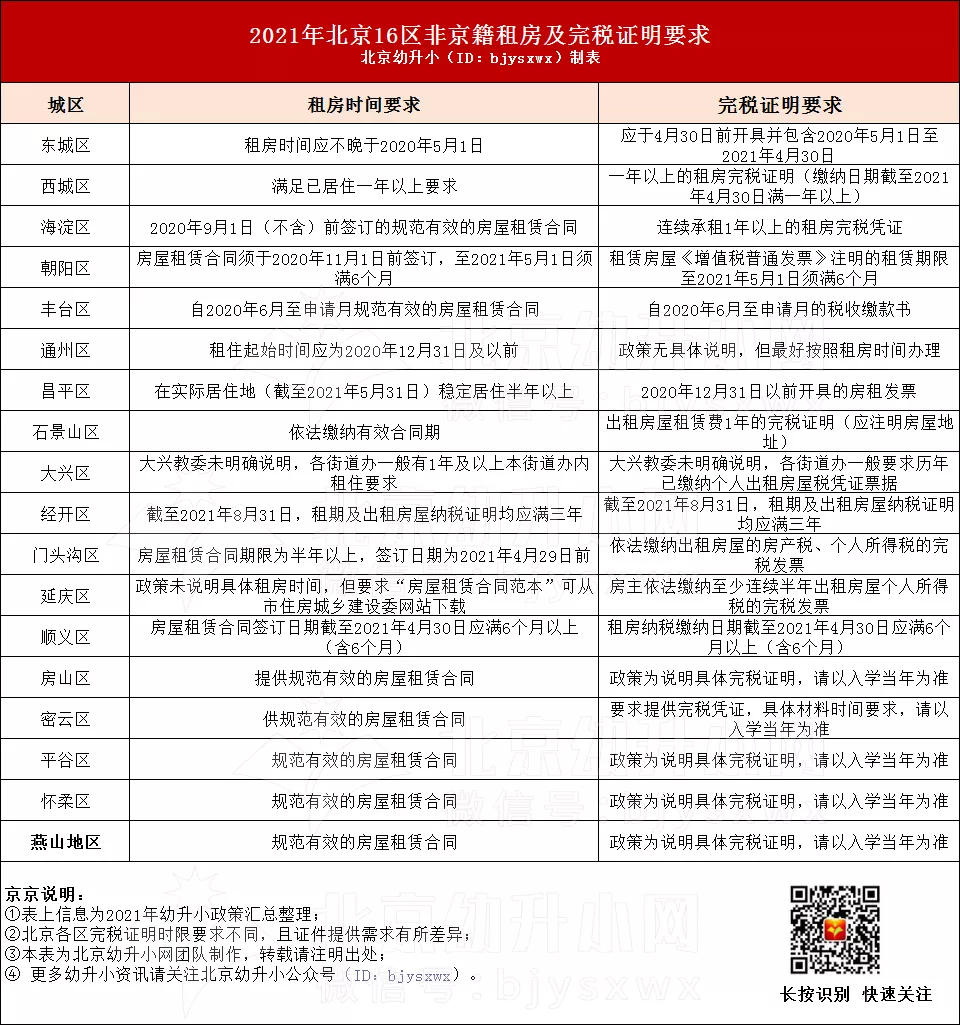
以下根据2021年幼升小要求,整理了以下租房要求:

提醒:
1.从2021年各区政策要求来看,非京籍租房时间长短有六个月或一年以上要求,2022年幼升小入学家长,如是租房办理上学,建议提前了解所在城区租房时限要求,提前办理租房相关事宜。特别是东西海朝等城区实行六年一学位政策,需提前跟房东协商办理入学等情况。
2.依据2021年东城区、西城区、丰台区、石景山区和北京经济技术开发区政策要求来看,非京籍租房最好在8月份之前办理完成,2022年家长如租房上学,需要提前参考筹备。
3.租房实际居住地与四证中的居住证也是息息相关,按照2021年政策要求,实际居住地址与居住证上的地址需要保持一致。
声明:本文由北京幼升小网团队原创整理制作,转载请注明来源和出处,否则追究法律责任。

























