2022年非京籍幼升小家长注意啦,在京务工就业证明都需要提供哪些材料?快跟北京幼升小网团队一起来看看海淀区在京务工就业证明该何如准备。
海淀区在京务工就业证明
提醒:按照往年入学政策,在京务工就业证明为非京籍入学家长提供材料,并且北京各区政策对在京务工证明要求不同,2022年和2023年非京籍幼升小家长可参考以下整理的2021年各城区要求,提前准备,请最终以入学当年实际要求为准。
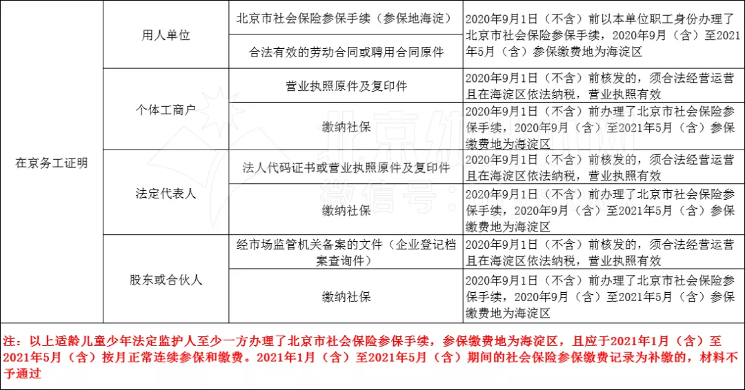
申请人或其配偶须提交在京务工就业证明,在京务工就业证明须符合下列条件之一:

说明:参考北京各城区2021年入学政策来看,在京务工就业证明没有固定模板,其中工作证明到公司人事部门开具正规加盖公章的证明即可;另外上述表格所需证件材料时间仅供参加,最终请以入学当年要求为准。
声明:本文由北京幼升小网团队原创整理制作,转载请注明来源和出处,否则追究法律责任。

























